HOME   LIST
‹–   –›

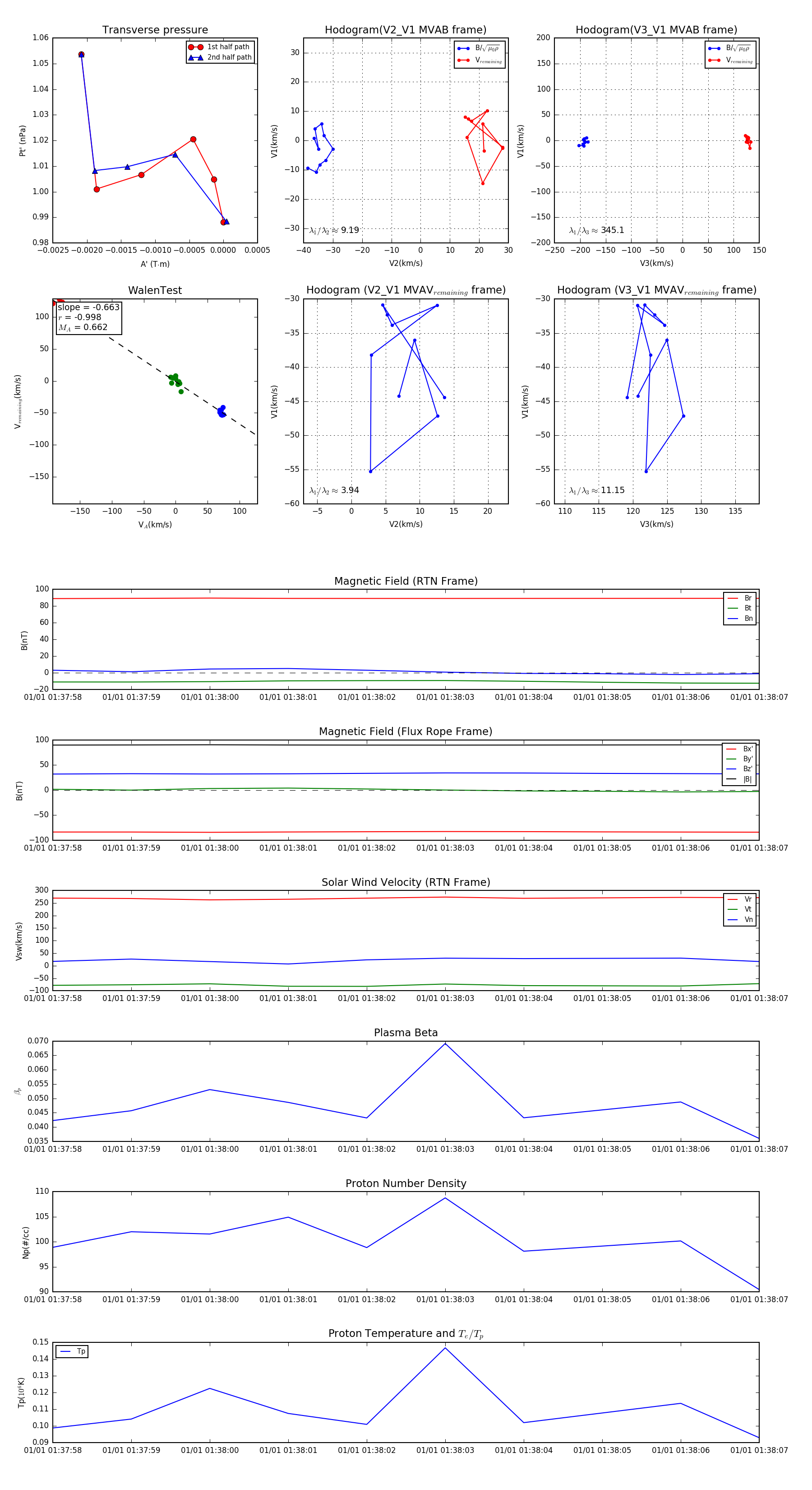
Flux Rope in 2024

Flux Rope Event 2024-01-01 01:37:58 ~ 2024-01-01 01:38:07 (10 seconds)


plot