HOME   LIST
‹–   –›

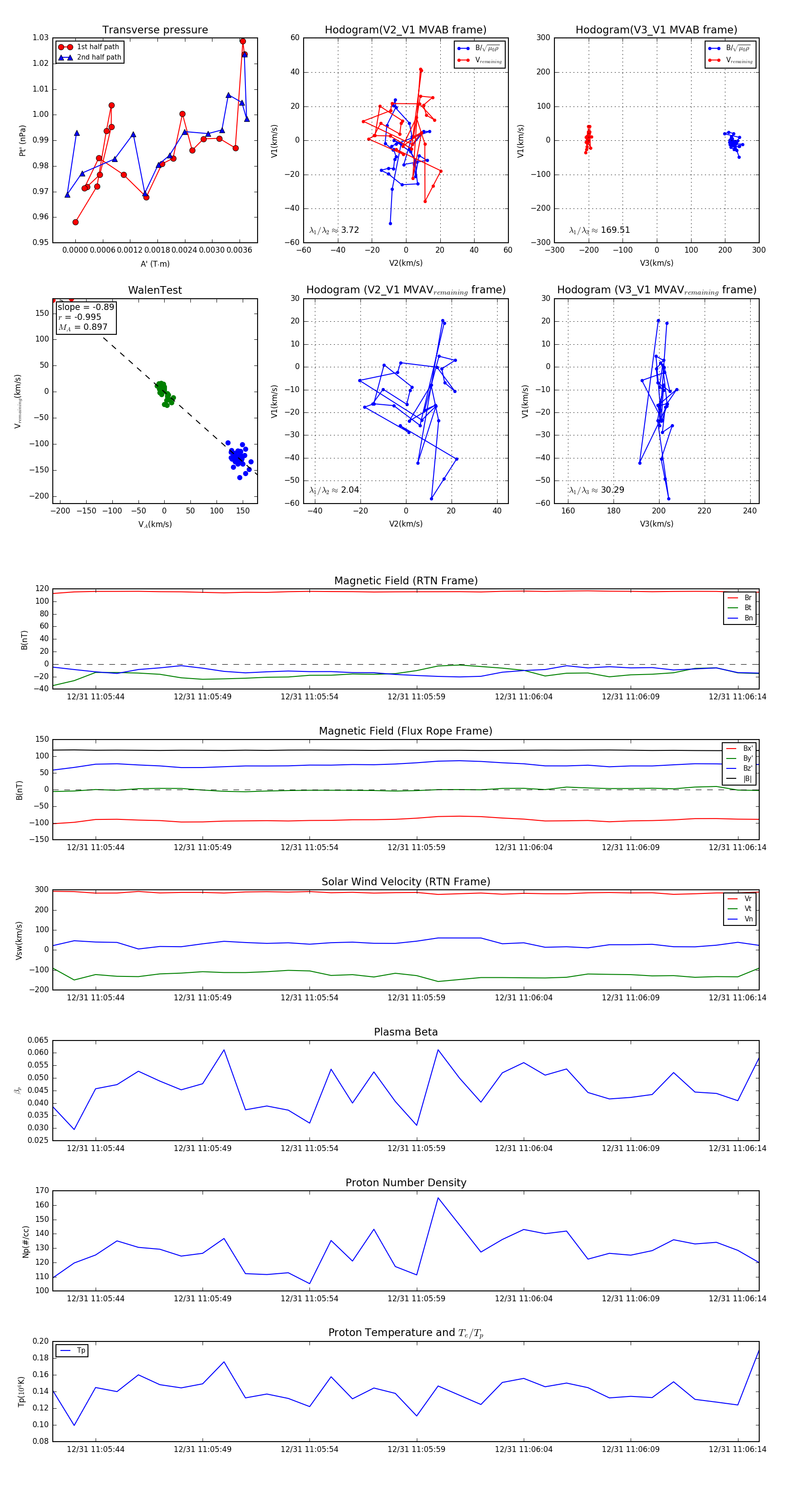
Flux Rope in 2023

Flux Rope Event 2023-12-31 11:05:42 ~ 2023-12-31 11:06:15 (34 seconds)


plot