HOME   LIST
‹–   –›

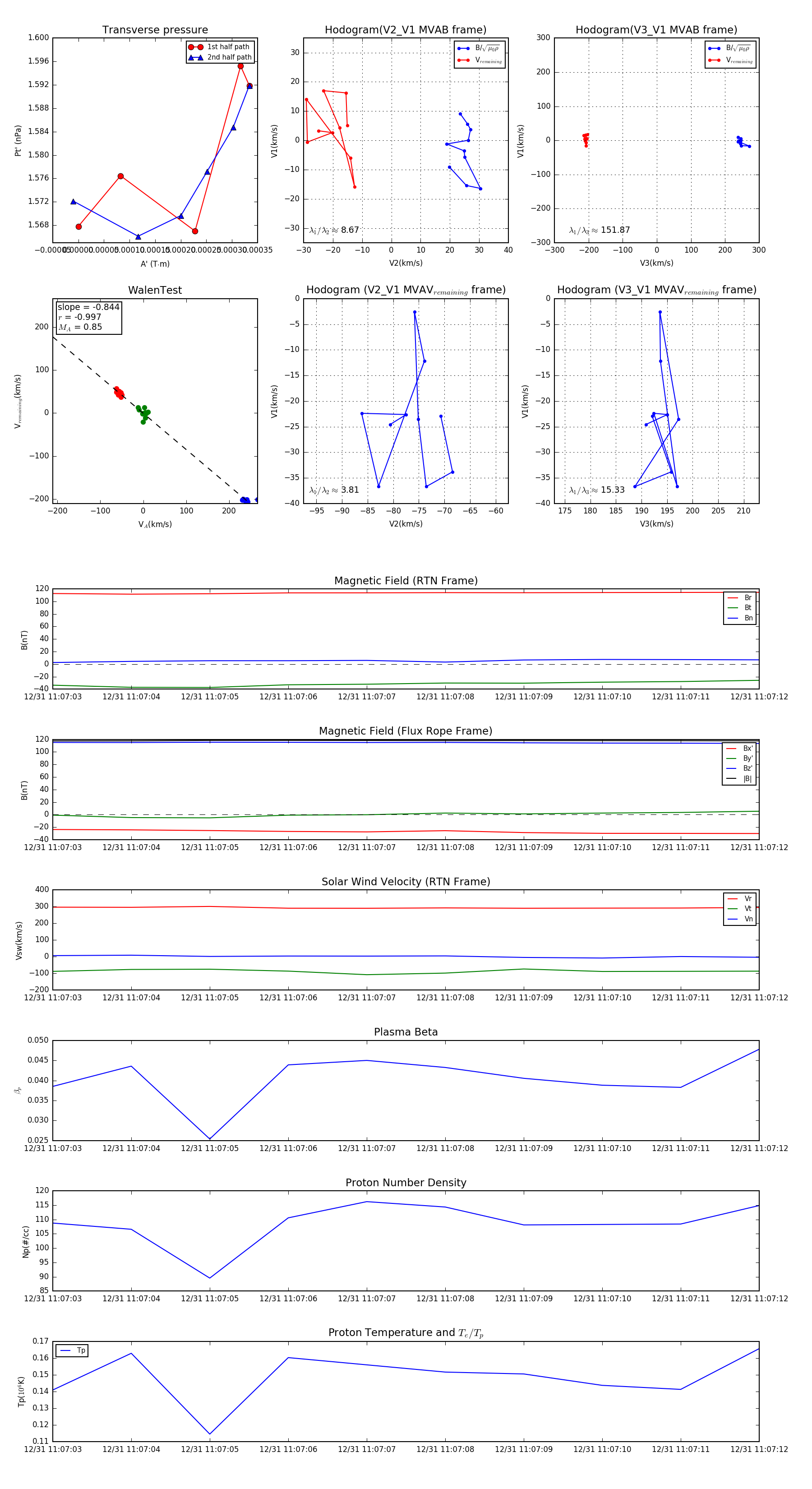
Flux Rope in 2023

Flux Rope Event 2023-12-31 11:07:03 ~ 2023-12-31 11:07:12 (10 seconds)


plot