HOME   LIST
‹–   –›

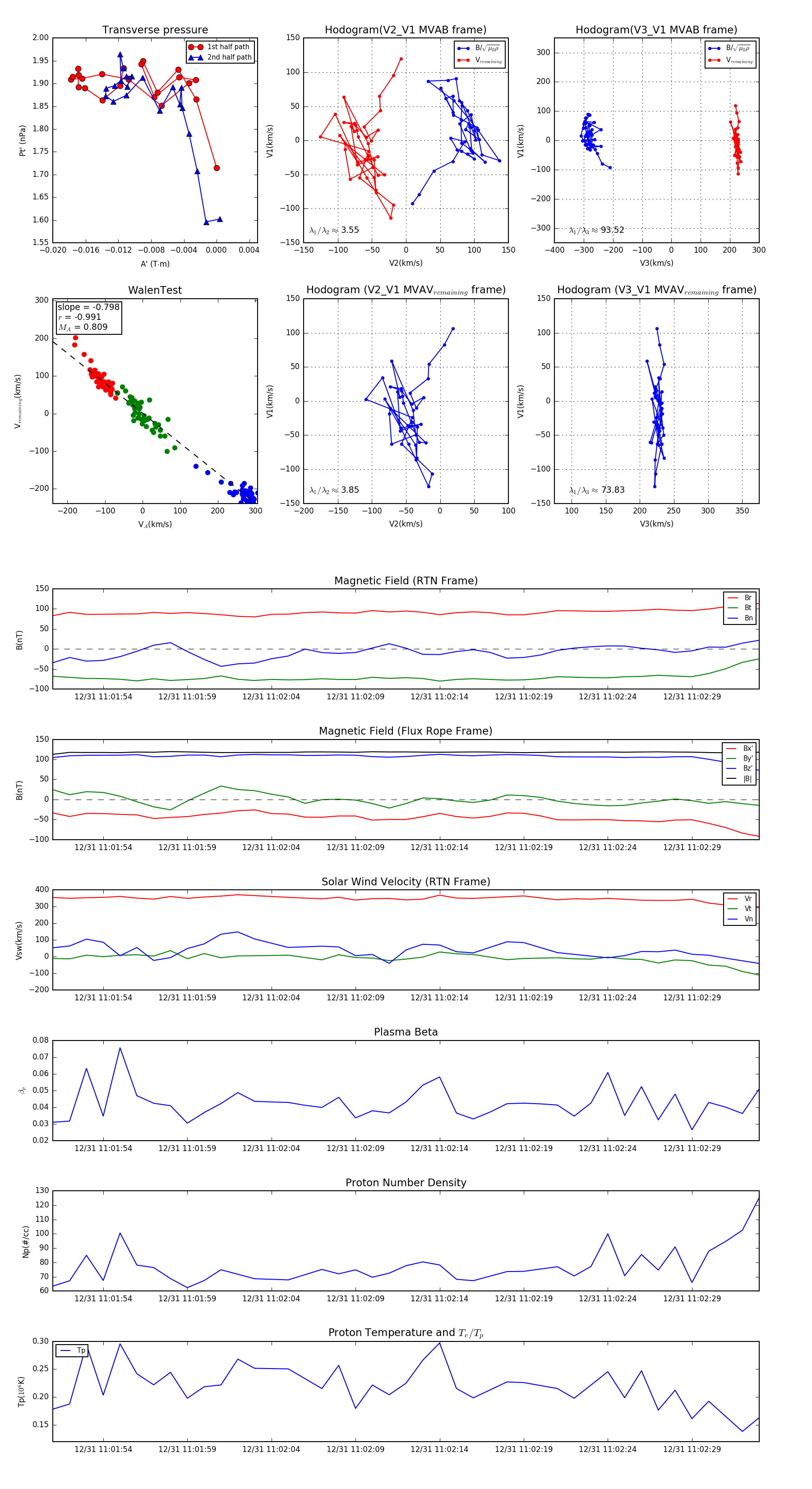
Flux Rope in 2023

Flux Rope Event 2023-12-31 11:01:51 ~ 2023-12-31 11:02:33 (43 seconds)


plot