HOME   LIST
‹–   –›

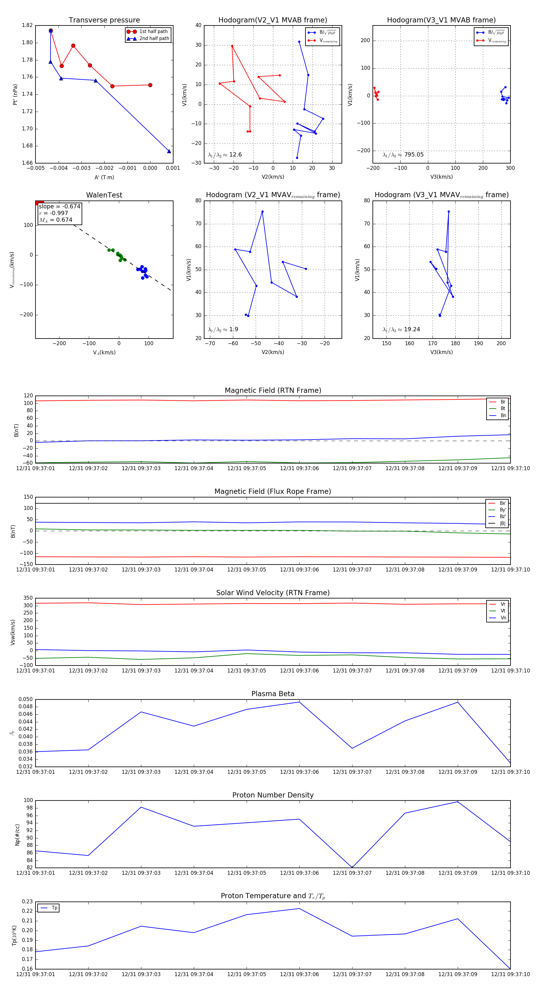
Flux Rope in 2023

Flux Rope Event 2023-12-31 09:37:01 ~ 2023-12-31 09:37:10 (10 seconds)


plot