HOME   LIST
‹–   –›

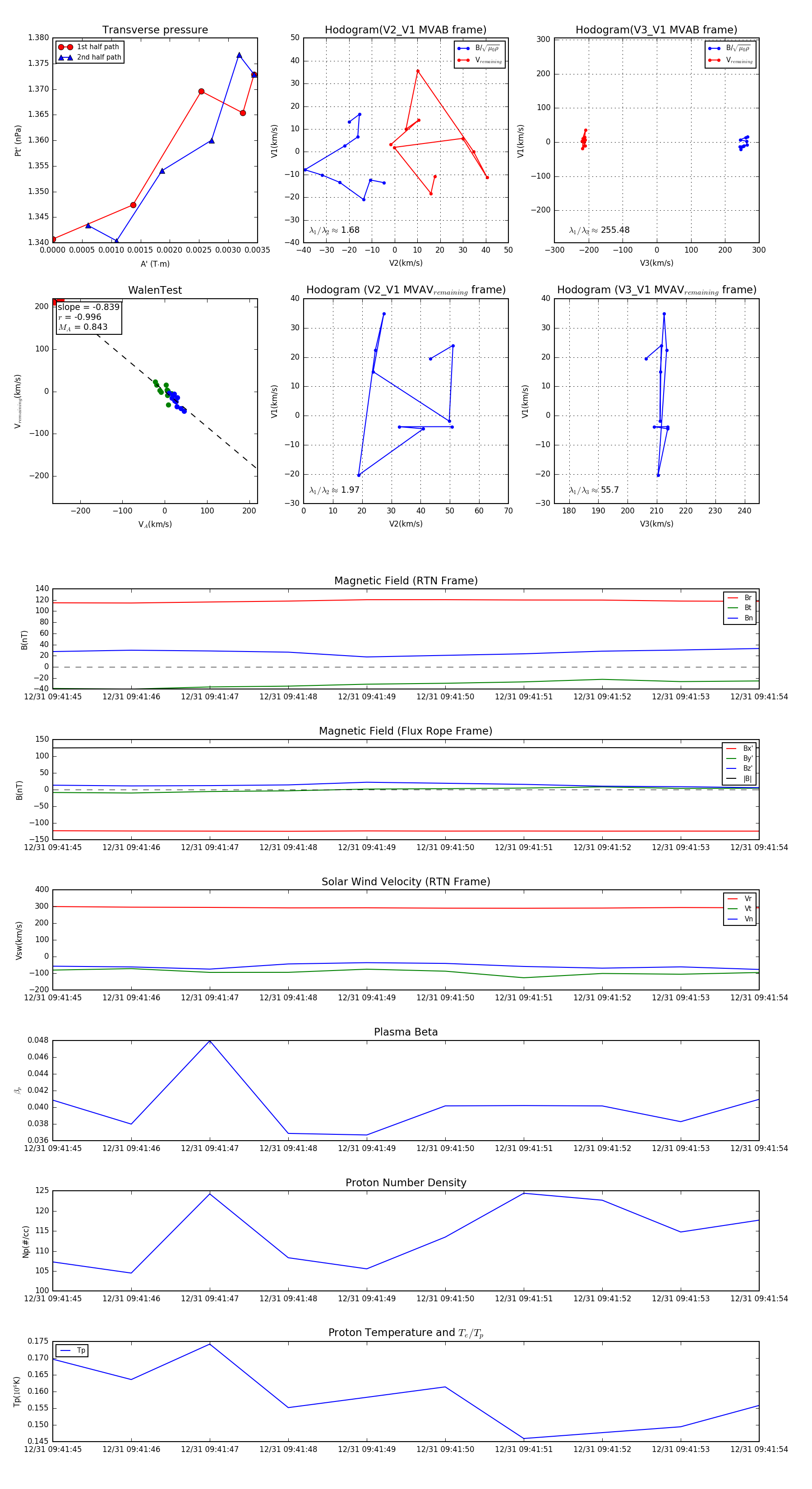
Flux Rope in 2023

Flux Rope Event 2023-12-31 09:41:45 ~ 2023-12-31 09:41:54 (10 seconds)


plot