HOME   LIST
‹–   –›

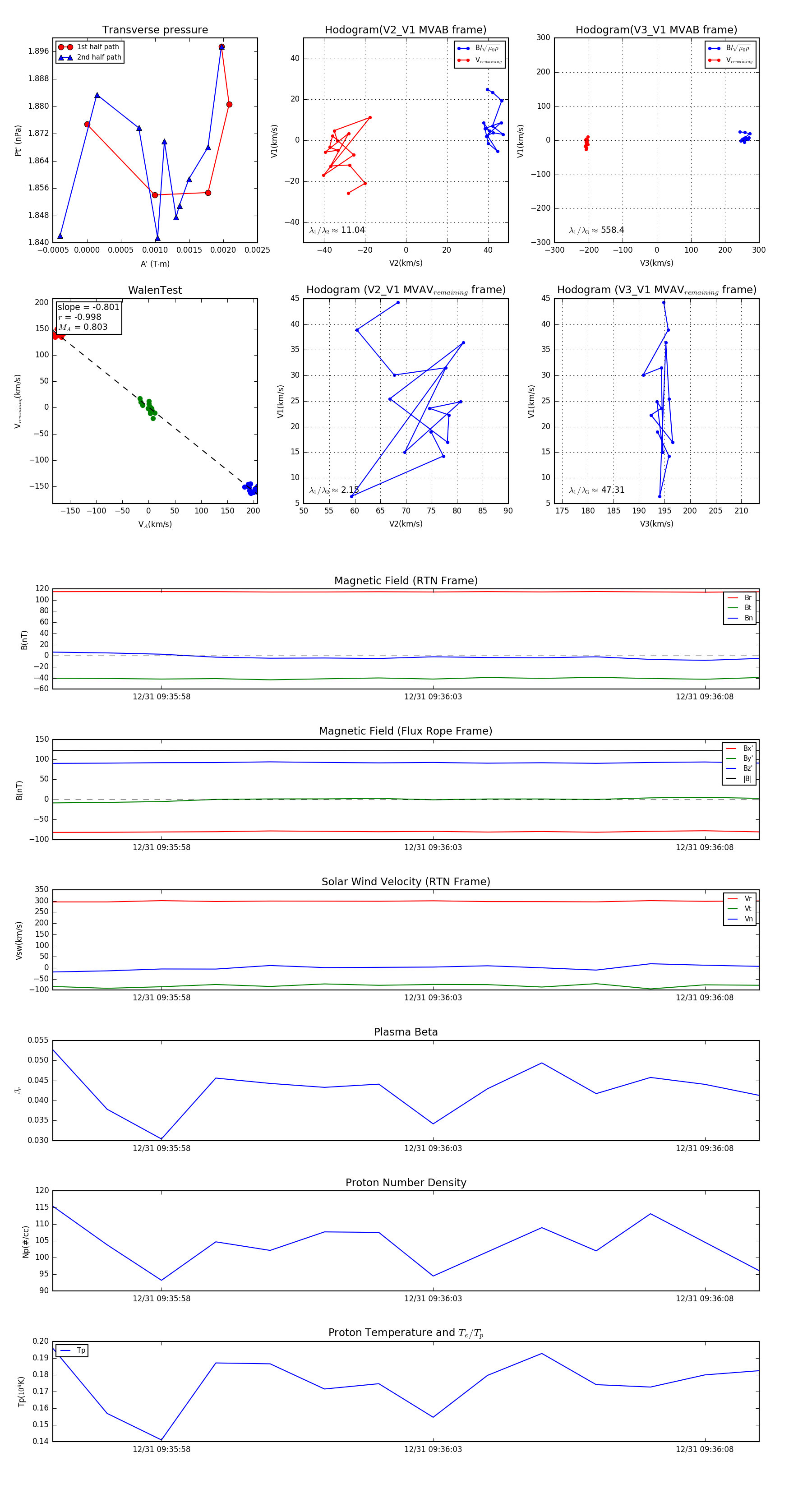
Flux Rope in 2023

Flux Rope Event 2023-12-31 09:35:56 ~ 2023-12-31 09:36:09 (14 seconds)


plot