HOME   LIST
‹–   –›

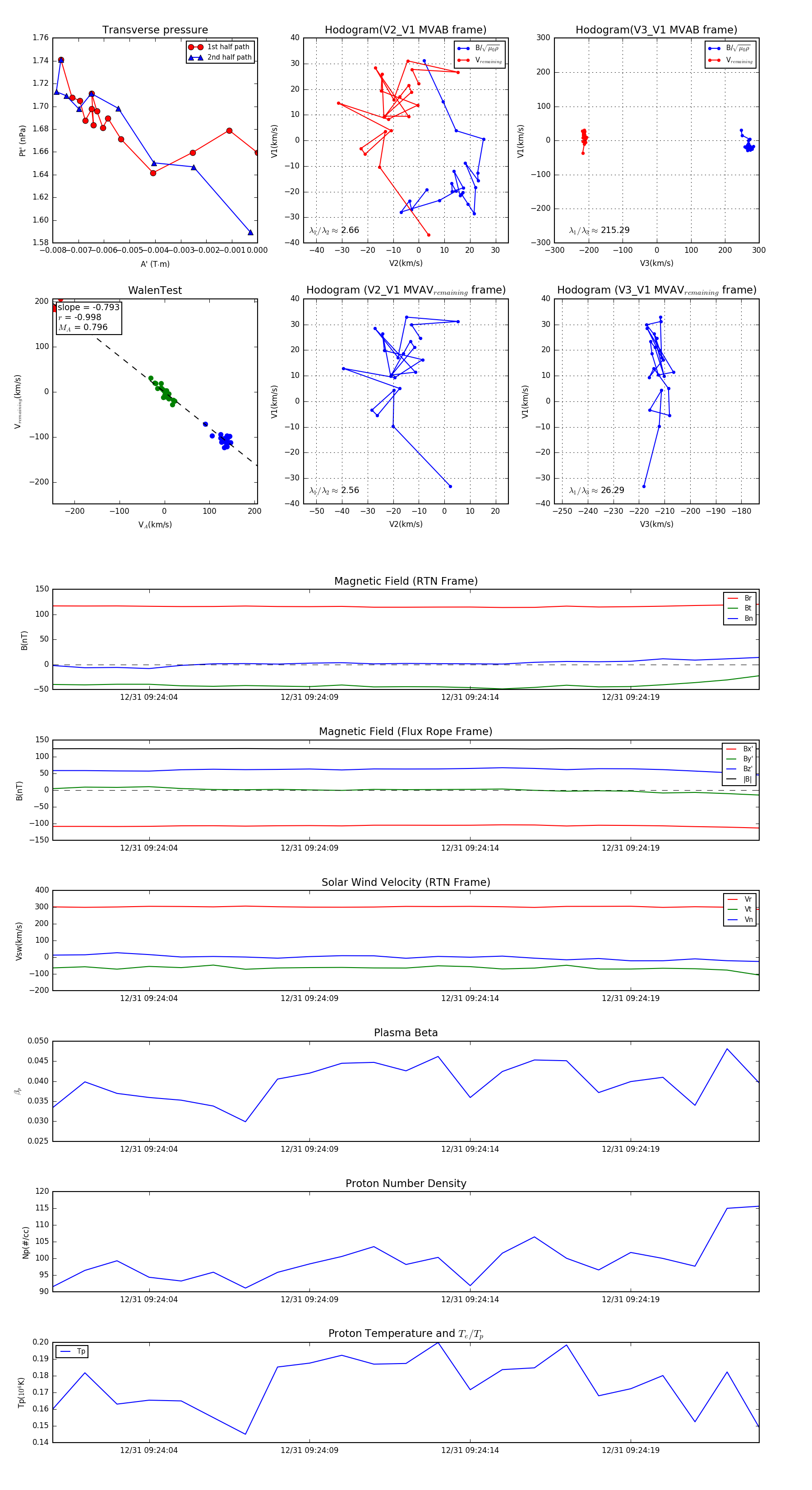
Flux Rope in 2023

Flux Rope Event 2023-12-31 09:24:01 ~ 2023-12-31 09:24:23 (23 seconds)


plot