HOME   LIST
‹–   –›

Flux Rope in 2023

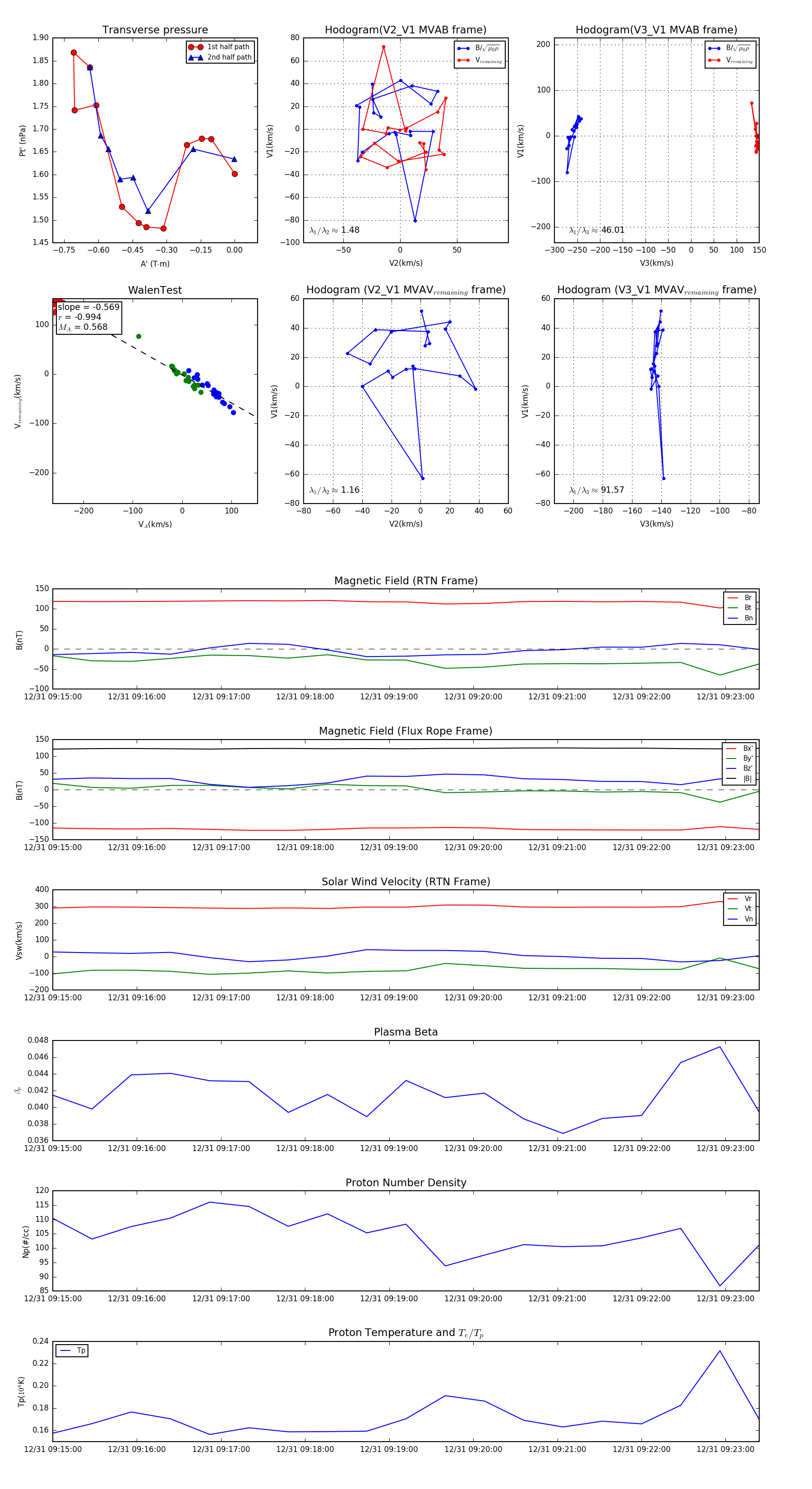
Flux Rope Event 2023-12-31 09:15:00 ~ 2023-12-31 09:23:24 (505 seconds)


plot