HOME   LIST
‹–   –›

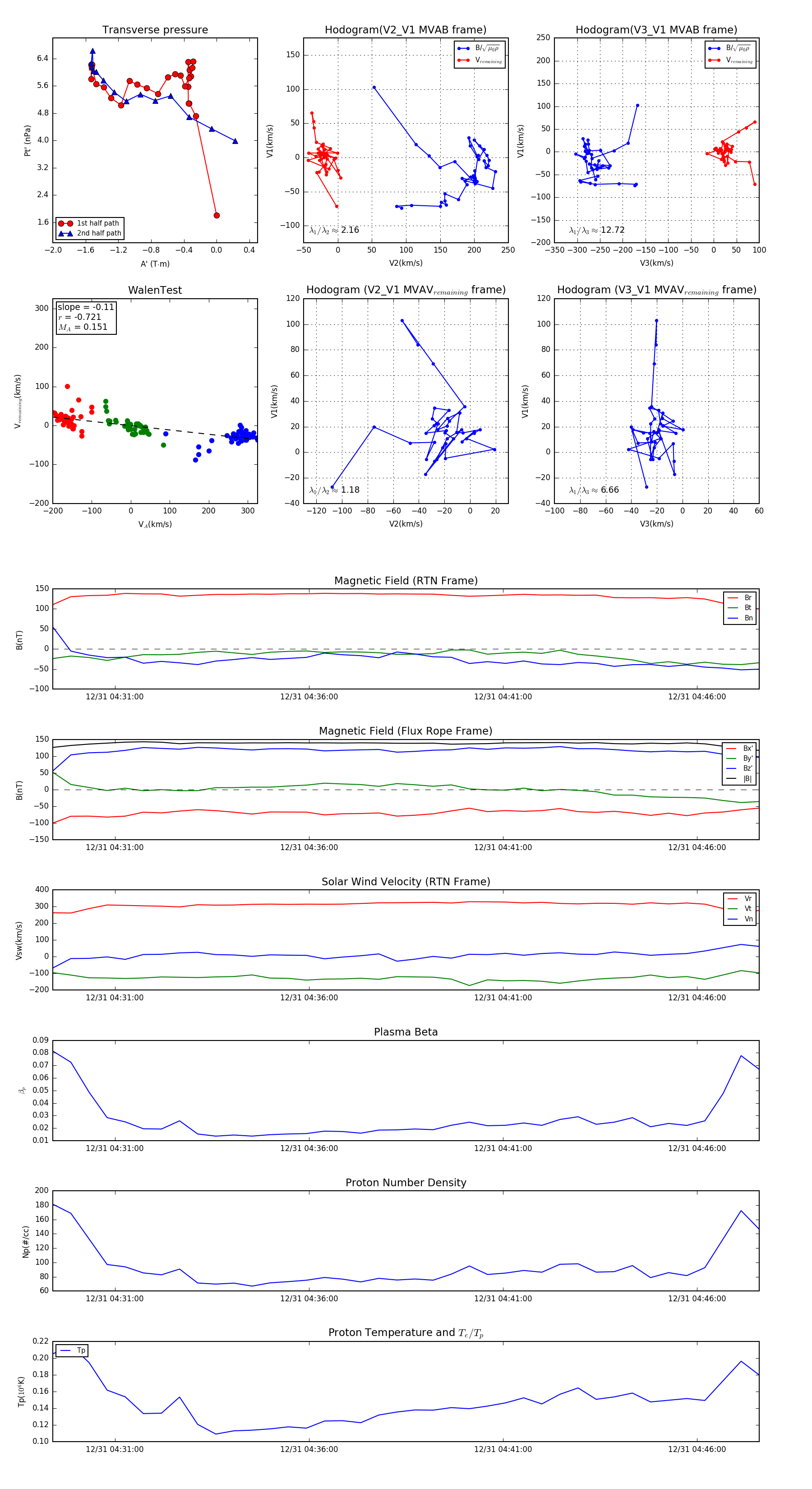
Flux Rope in 2023

Flux Rope Event 2023-12-31 04:29:24 ~ 2023-12-31 04:47:36 (1093 seconds)


plot