HOME   LIST
‹–   –›

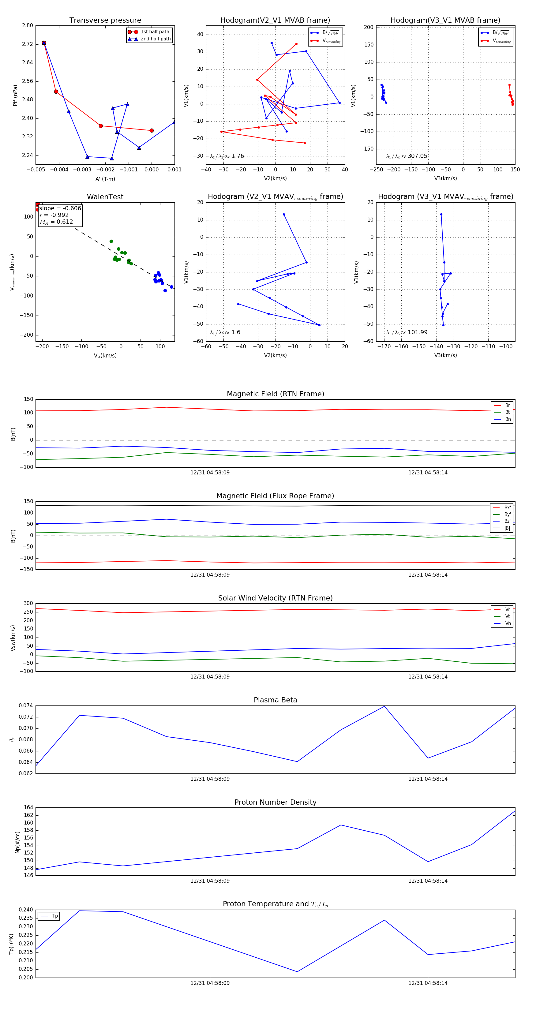
Flux Rope in 2023

Flux Rope Event 2023-12-31 04:58:05 ~ 2023-12-31 04:58:16 (12 seconds)


plot