HOME   LIST
‹–   –›

Flux Rope in 2023

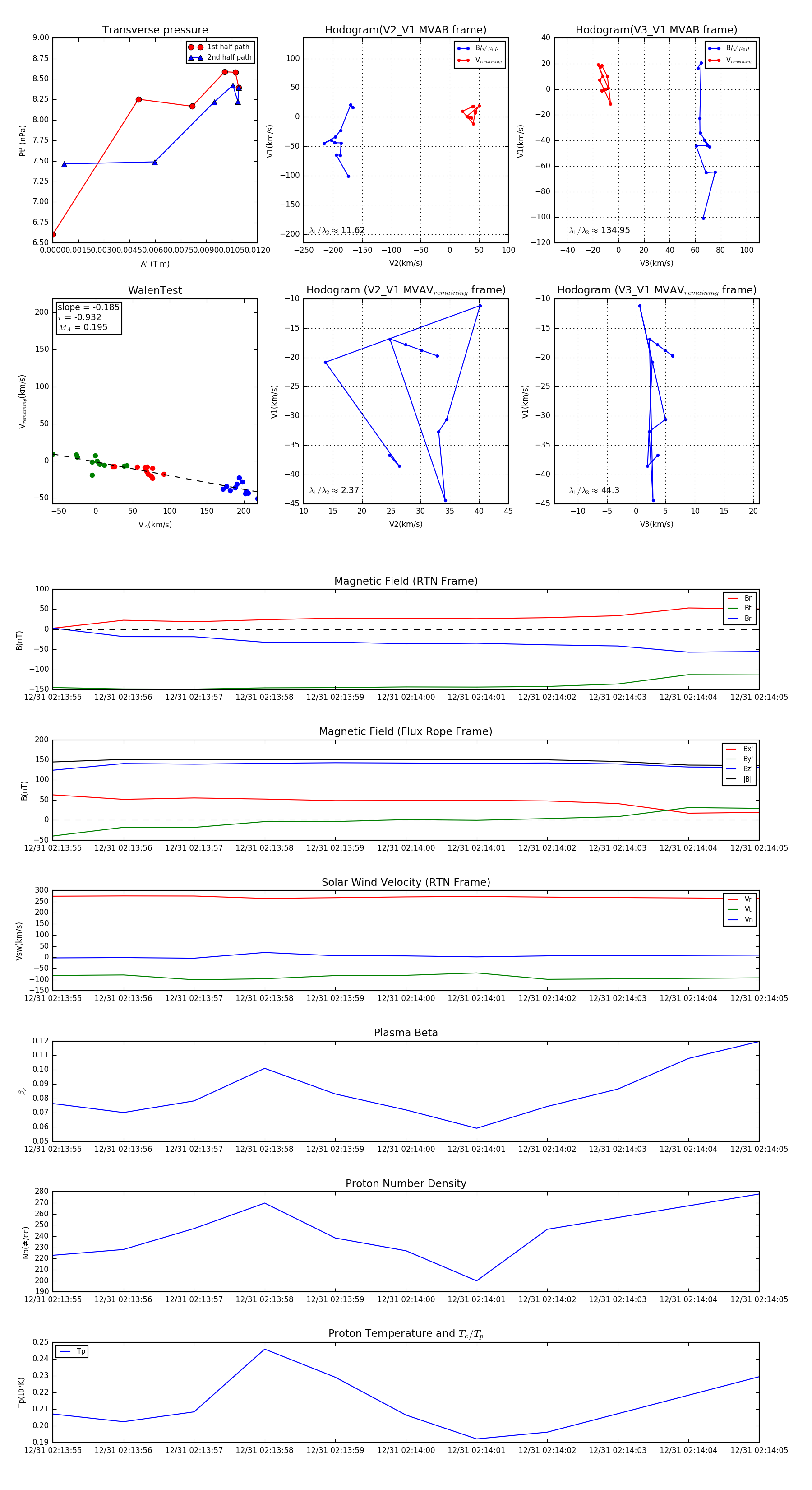
Flux Rope Event 2023-12-31 02:13:55 ~ 2023-12-31 02:14:05 (11 seconds)


plot