HOME   LIST
‹–   –›

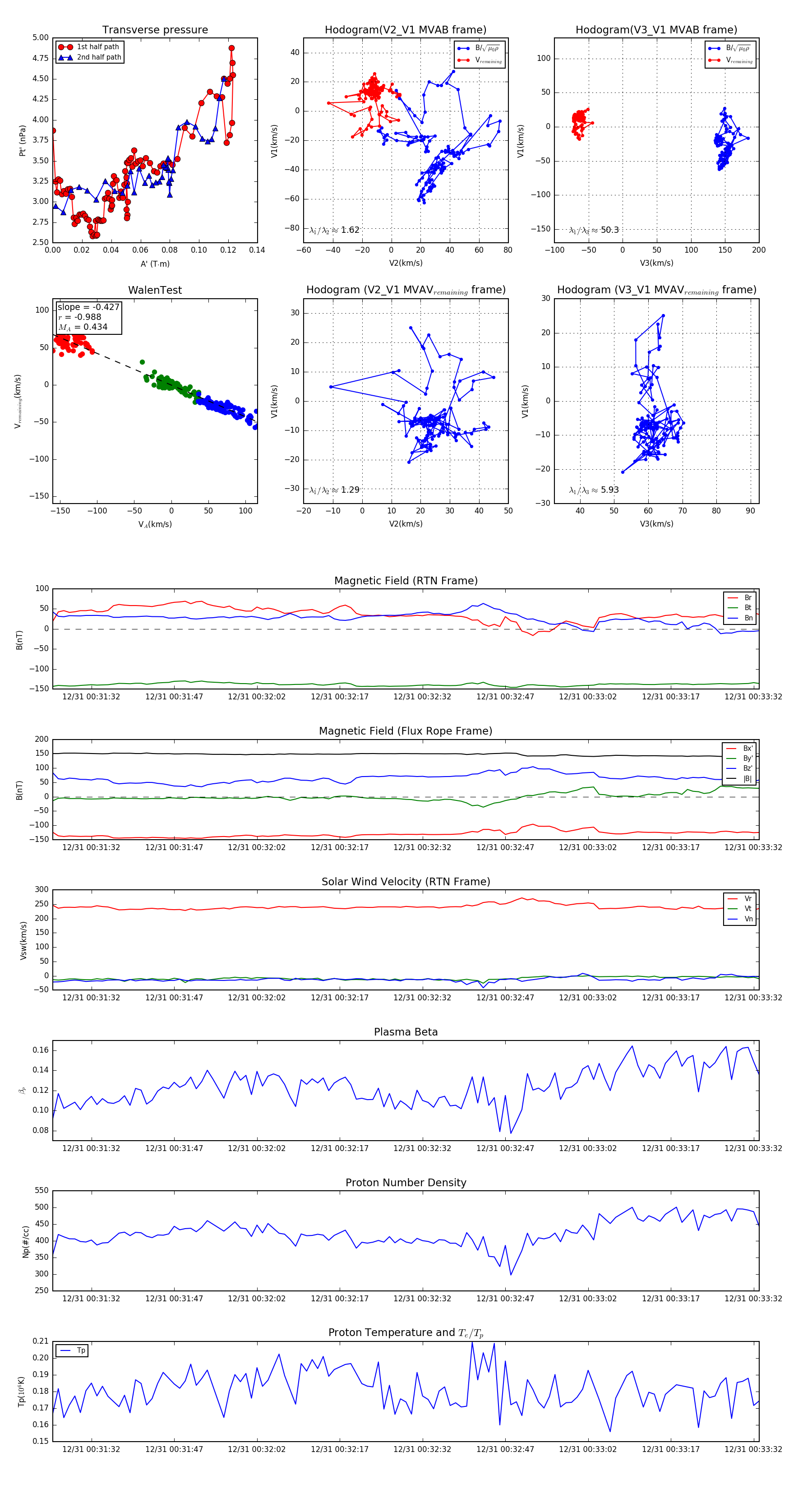
Flux Rope in 2023

Flux Rope Event 2023-12-31 00:31:25 ~ 2023-12-31 00:33:33 (129 seconds)


plot