HOME   LIST
‹–   –›

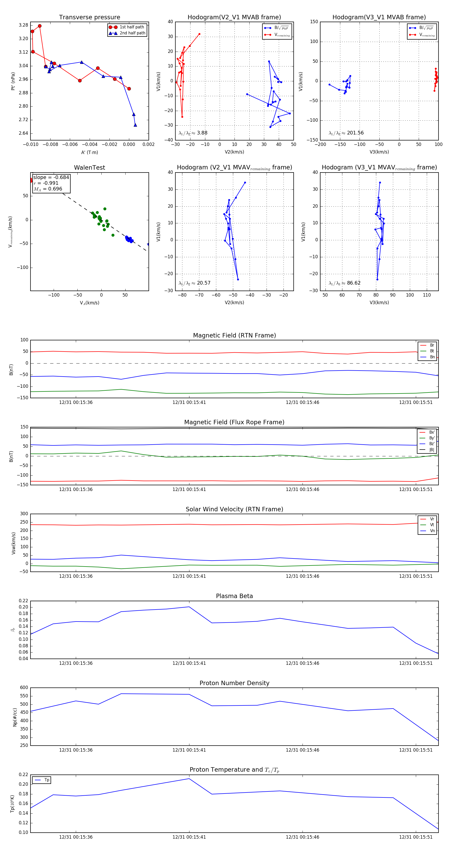
Flux Rope in 2023

Flux Rope Event 2023-12-31 00:15:34 ~ 2023-12-31 00:15:52 (19 seconds)


plot