HOME   LIST
‹–   –›

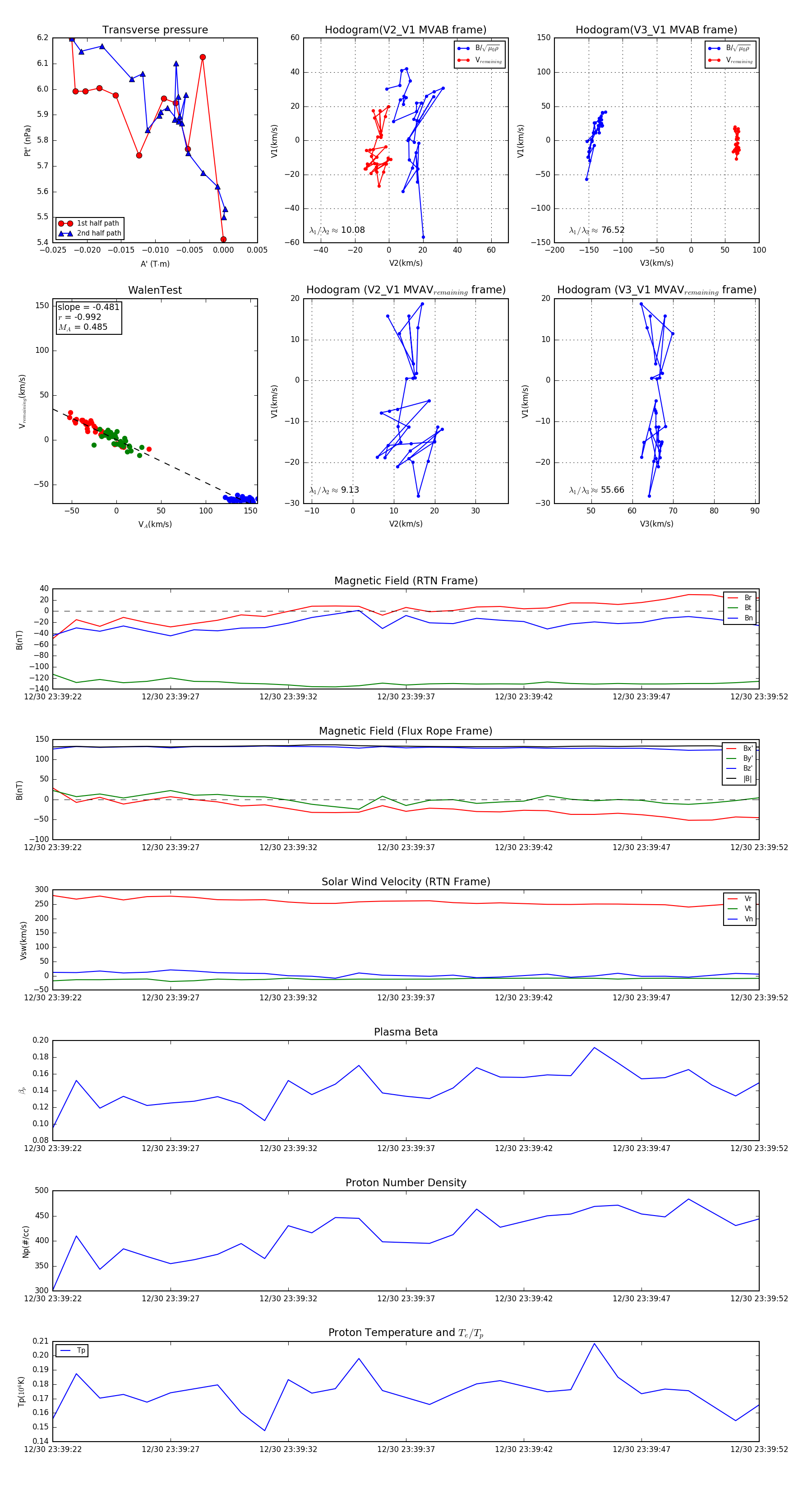
Flux Rope in 2023

Flux Rope Event 2023-12-30 23:39:22 ~ 2023-12-30 23:39:52 (31 seconds)


plot