HOME   LIST
‹–   –›

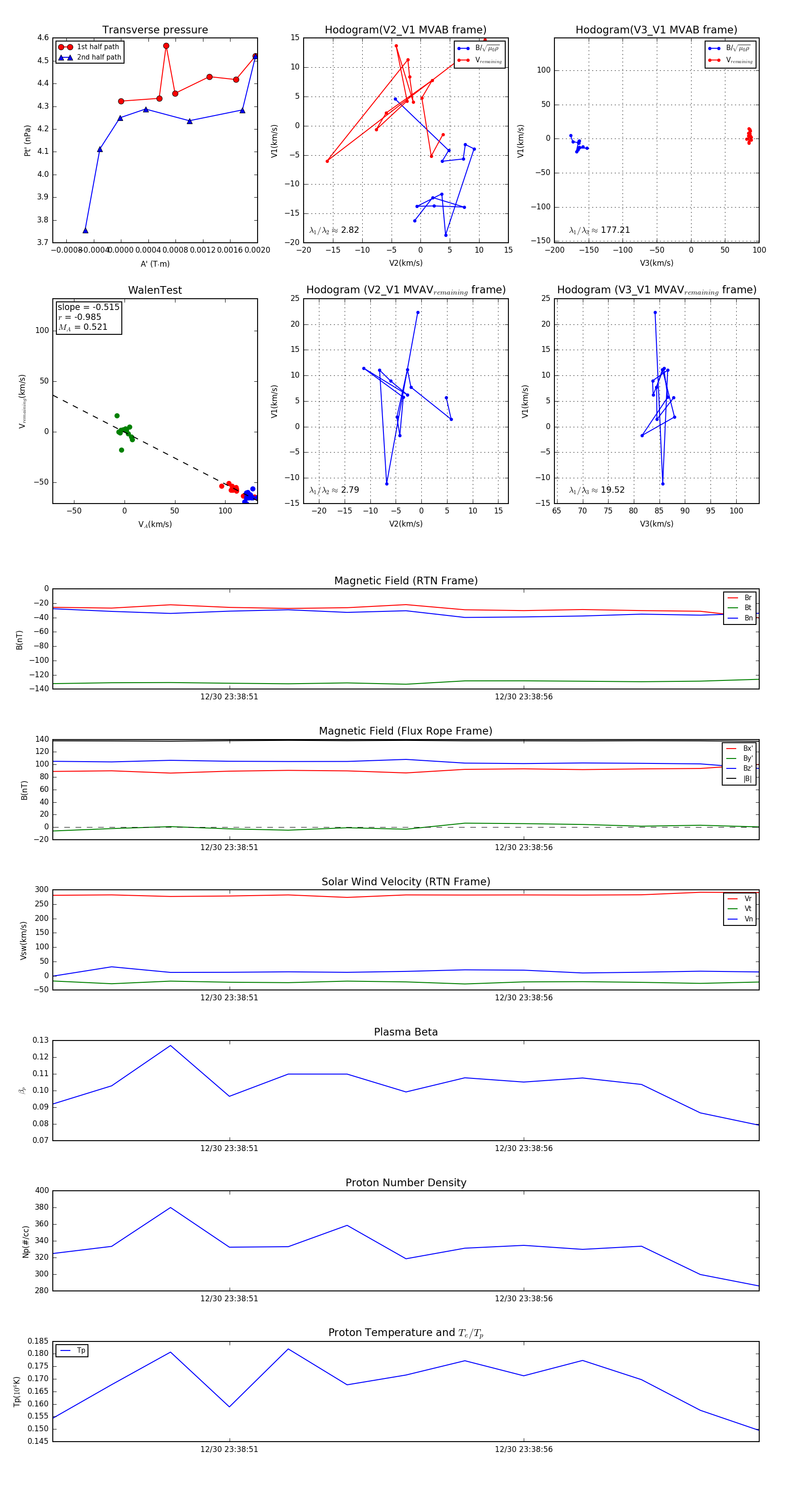
Flux Rope in 2023

Flux Rope Event 2023-12-30 23:38:48 ~ 2023-12-30 23:39:00 (13 seconds)


plot