HOME   LIST
‹–   –›

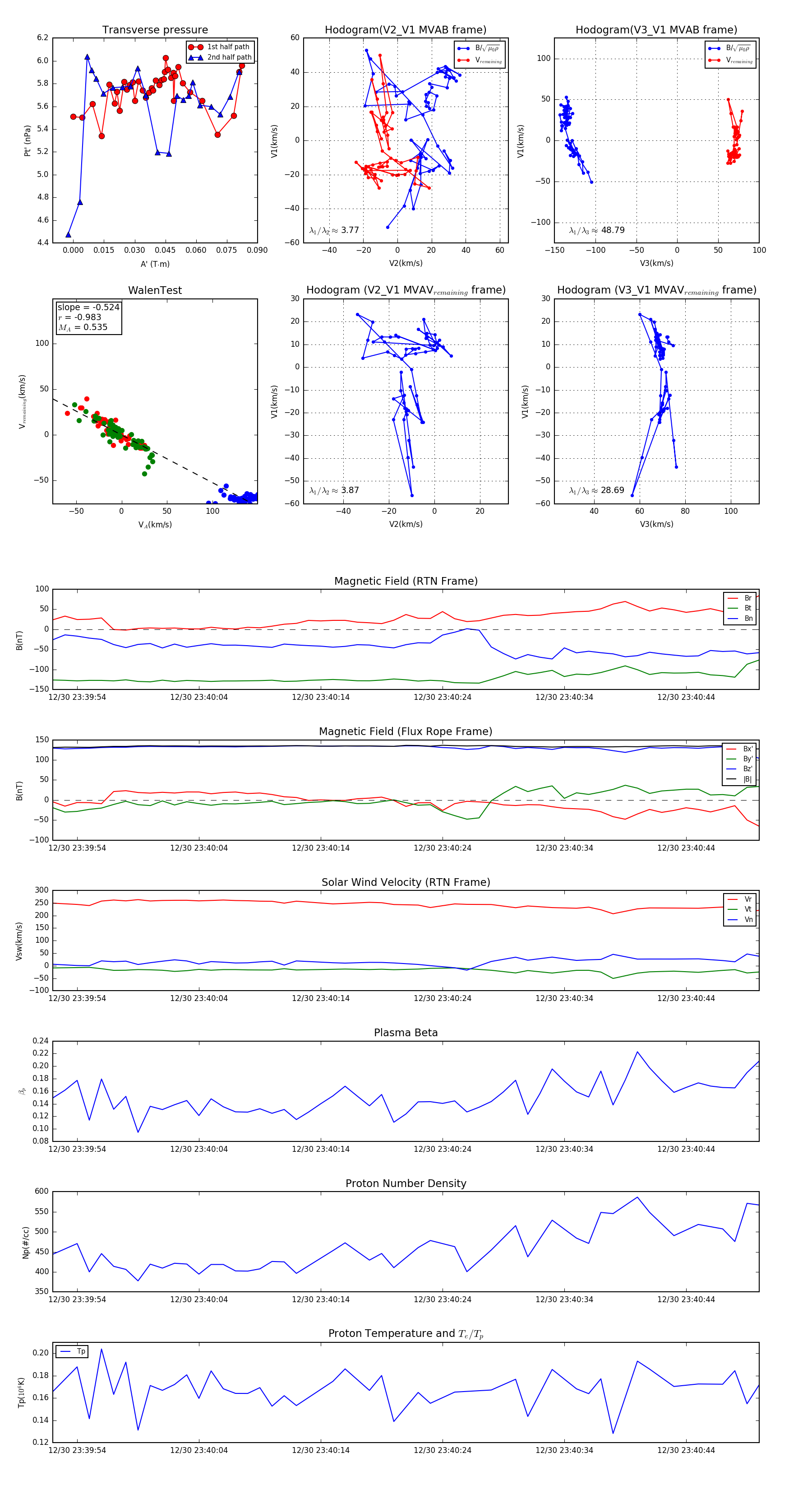
Flux Rope in 2023

Flux Rope Event 2023-12-30 23:39:52 ~ 2023-12-30 23:40:50 (59 seconds)


plot