HOME   LIST
‹–   –›

Flux Rope in 2023

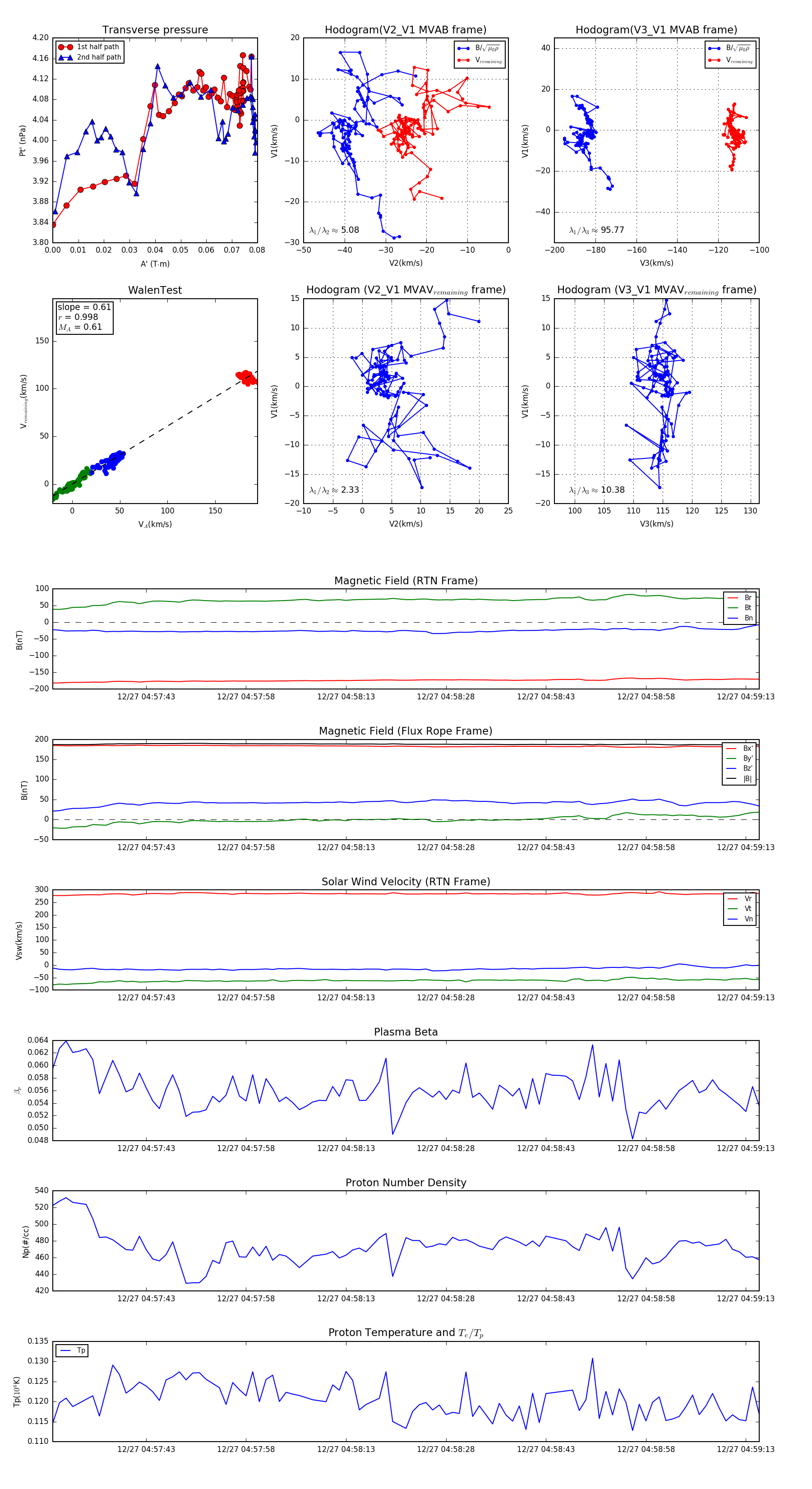
Flux Rope Event 2023-12-27 04:57:29 ~ 2023-12-27 04:59:15 (107 seconds)


plot