HOME   LIST
‹–   –›

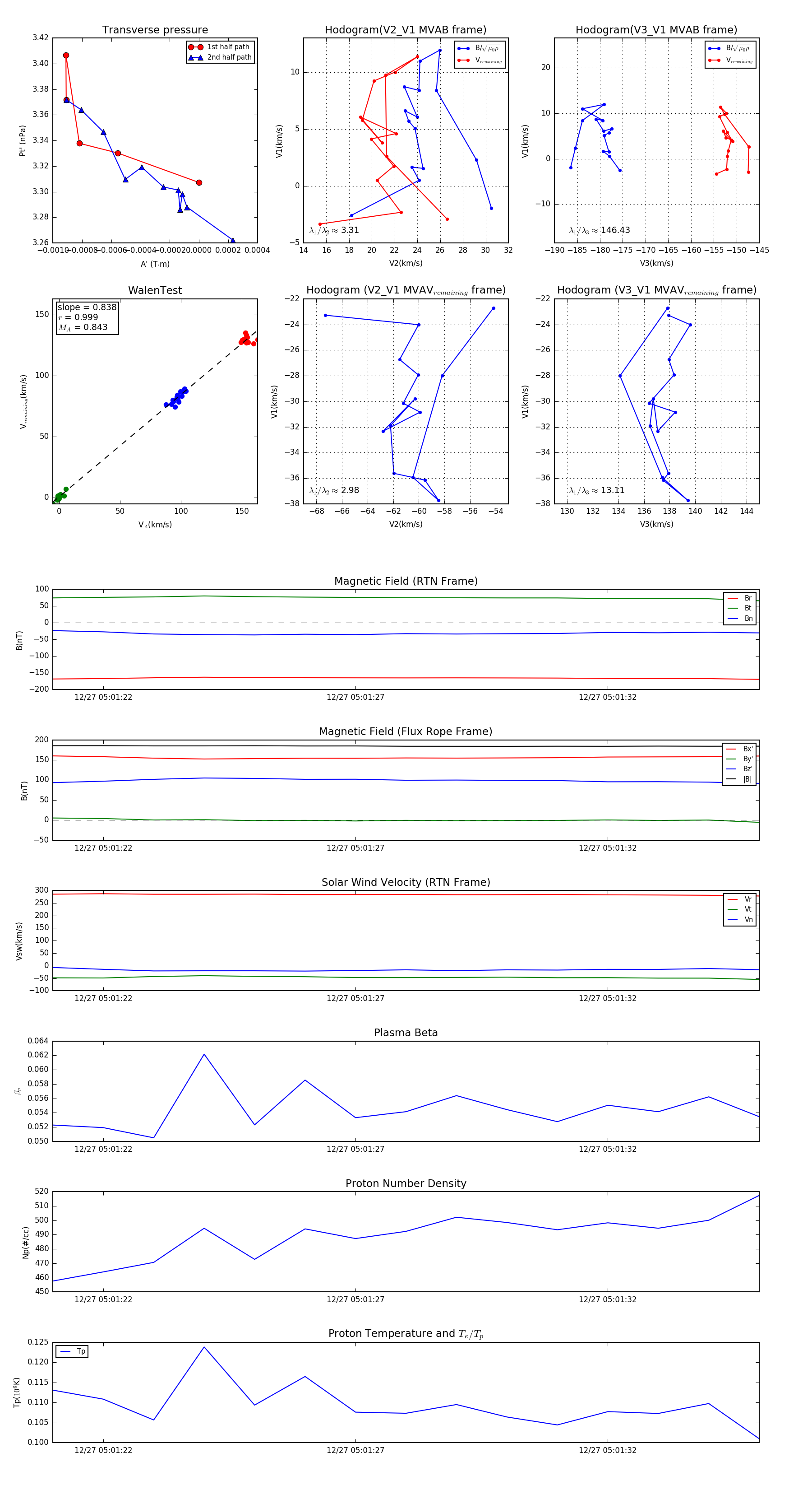
Flux Rope in 2023

Flux Rope Event 2023-12-27 05:01:21 ~ 2023-12-27 05:01:35 (15 seconds)


plot