HOME   LIST
‹–   –›

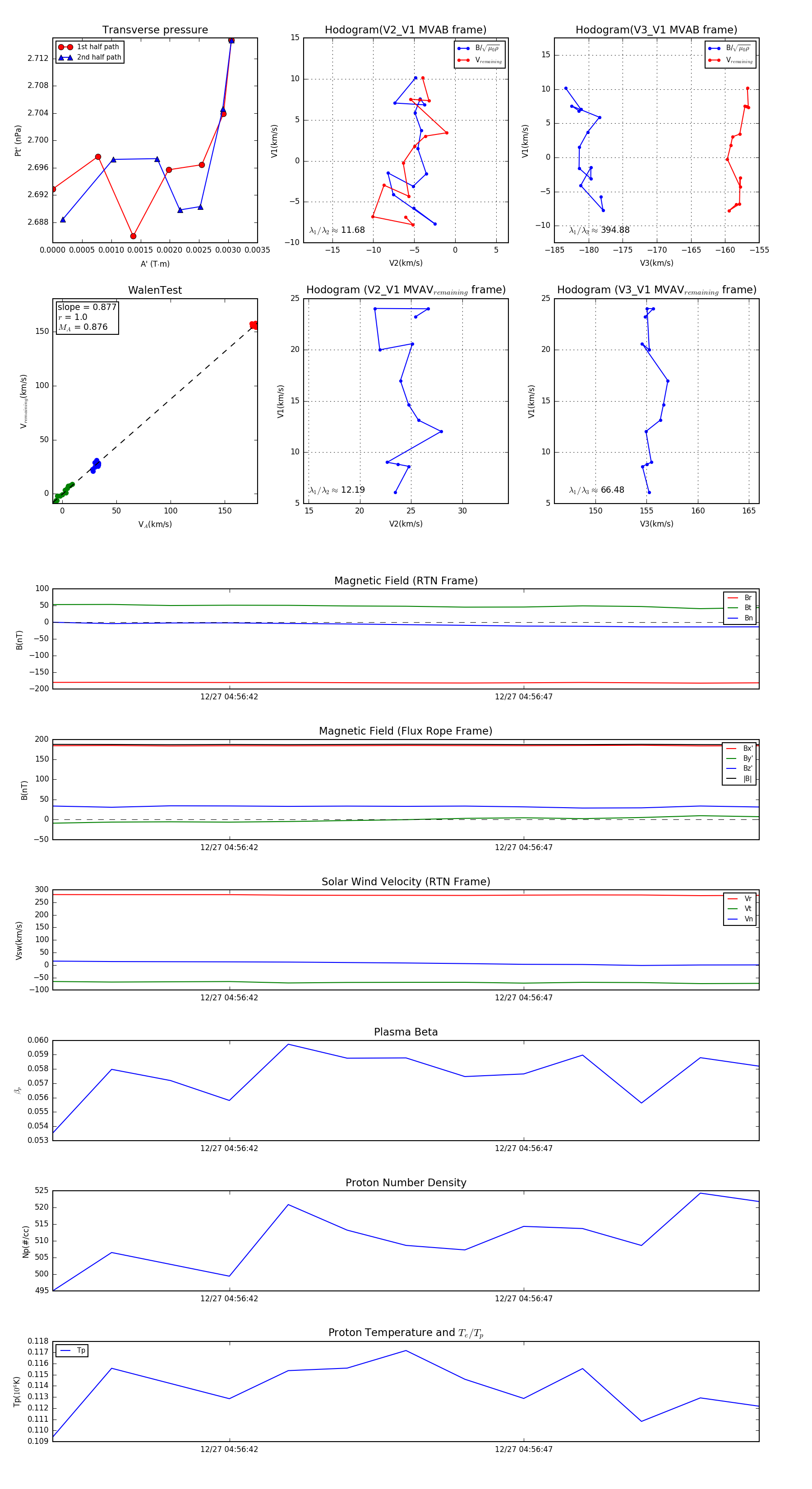
Flux Rope in 2023

Flux Rope Event 2023-12-27 04:56:39 ~ 2023-12-27 04:56:51 (13 seconds)


plot