HOME   LIST
‹–   –›

Flux Rope in 2023

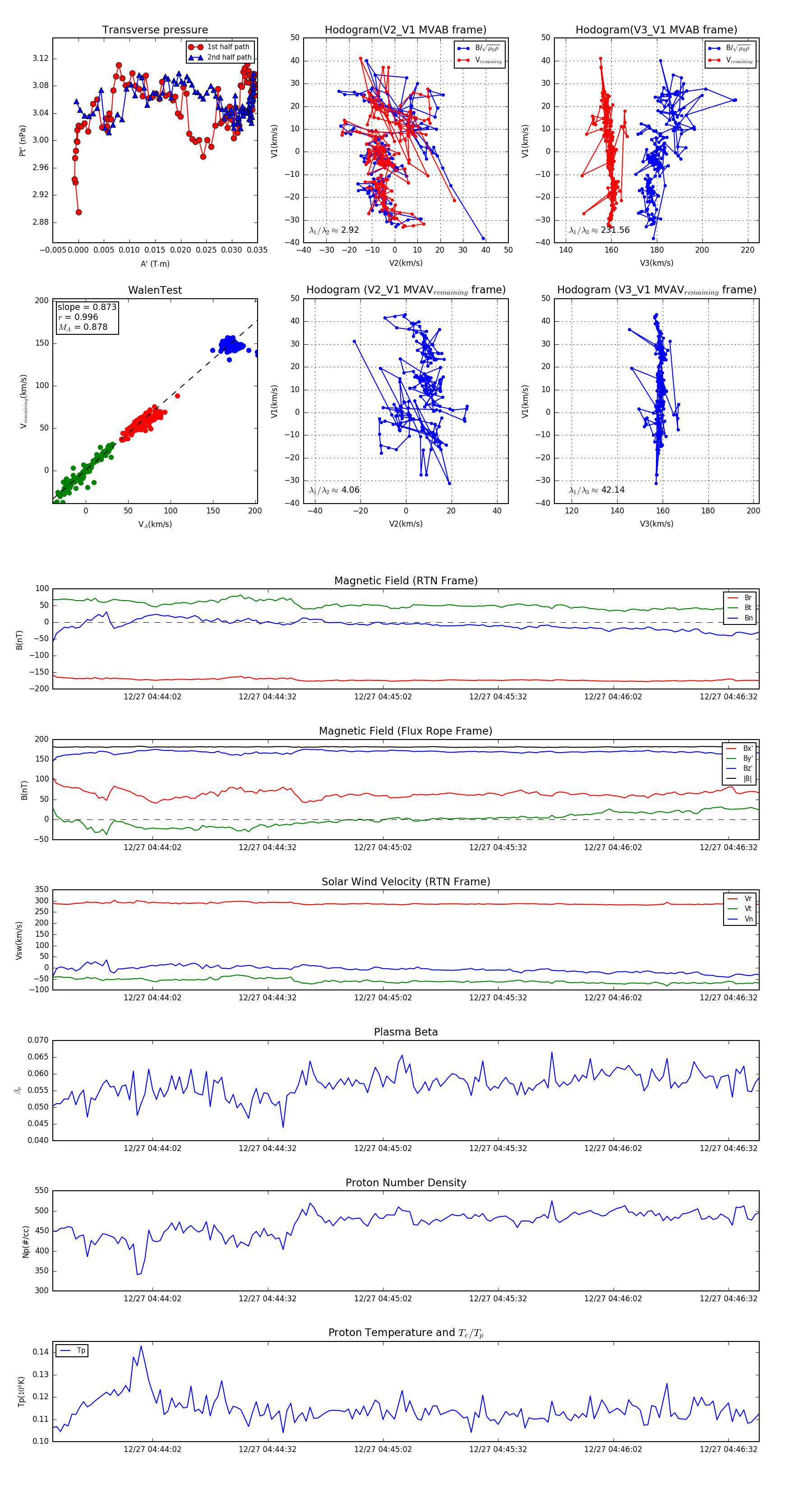
Flux Rope Event 2023-12-27 04:43:36 ~ 2023-12-27 04:46:40 (185 seconds)


plot