HOME   LIST
‹–   –›

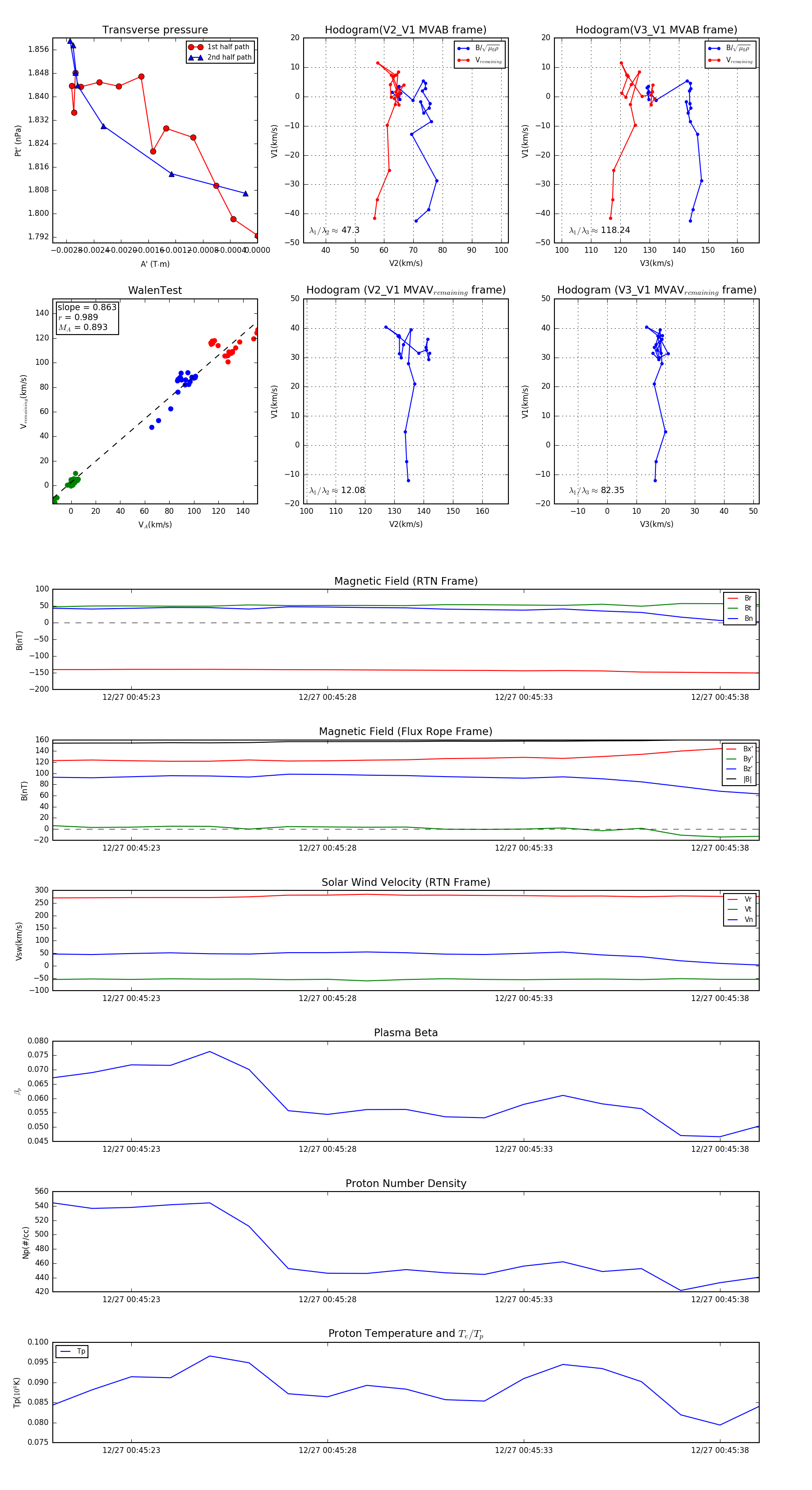
Flux Rope in 2023

Flux Rope Event 2023-12-27 00:45:21 ~ 2023-12-27 00:45:39 (19 seconds)


plot