HOME   LIST
‹–   –›

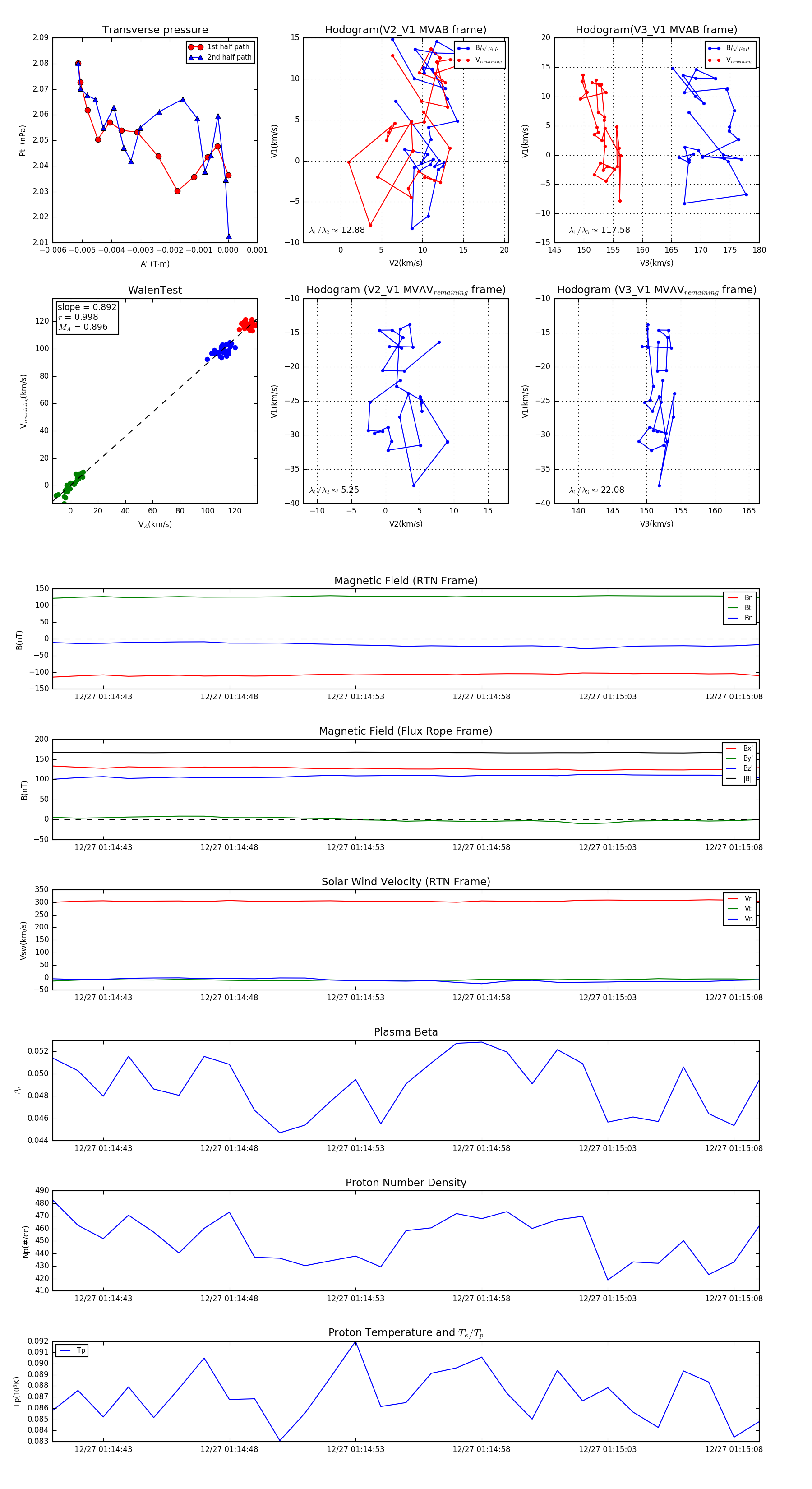
Flux Rope in 2023

Flux Rope Event 2023-12-27 01:14:41 ~ 2023-12-27 01:15:09 (29 seconds)


plot