HOME   LIST
‹–   –›

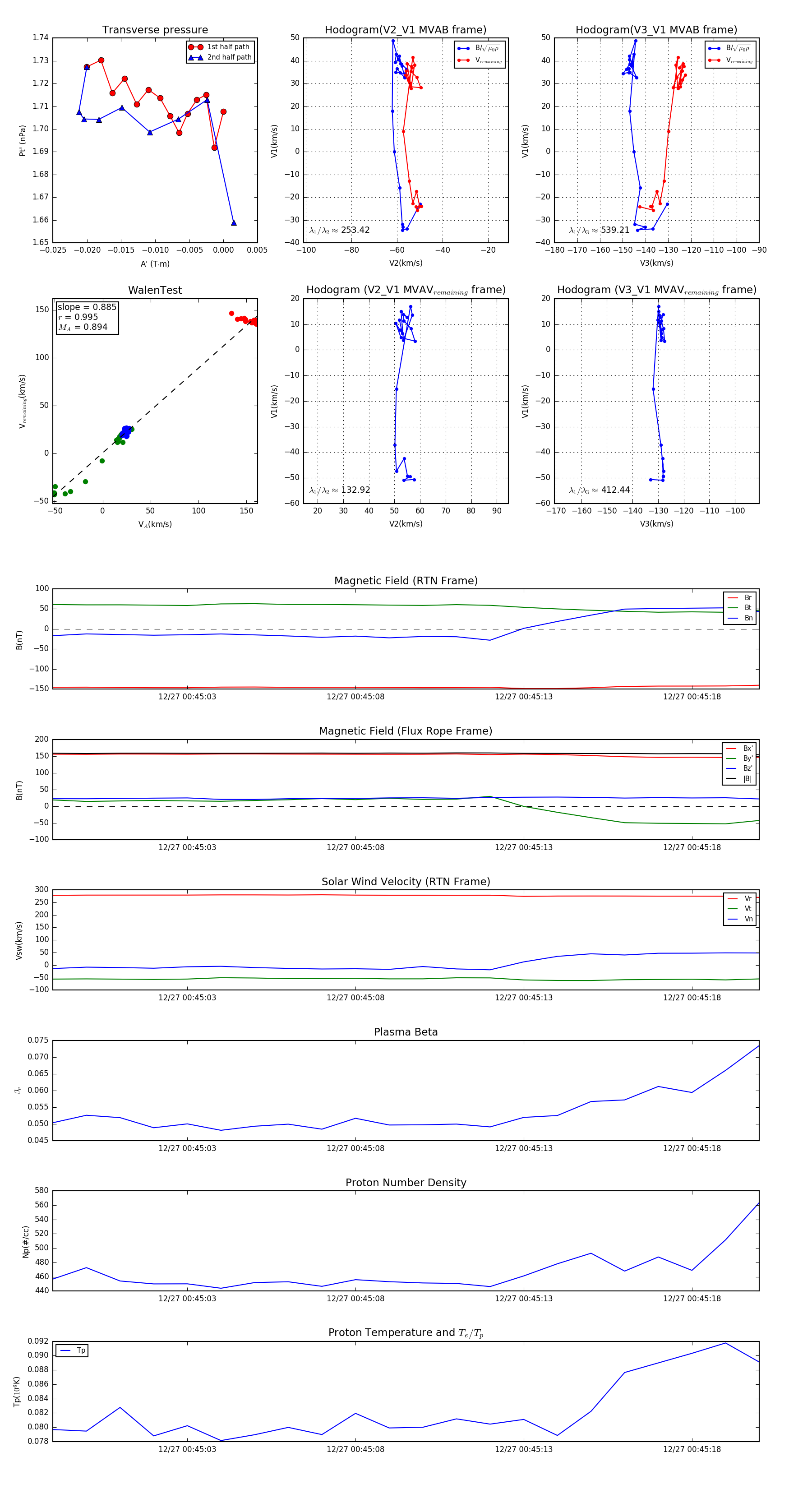
Flux Rope in 2023

Flux Rope Event 2023-12-27 00:44:59 ~ 2023-12-27 00:45:20 (22 seconds)


plot