HOME   LIST
‹–   –›

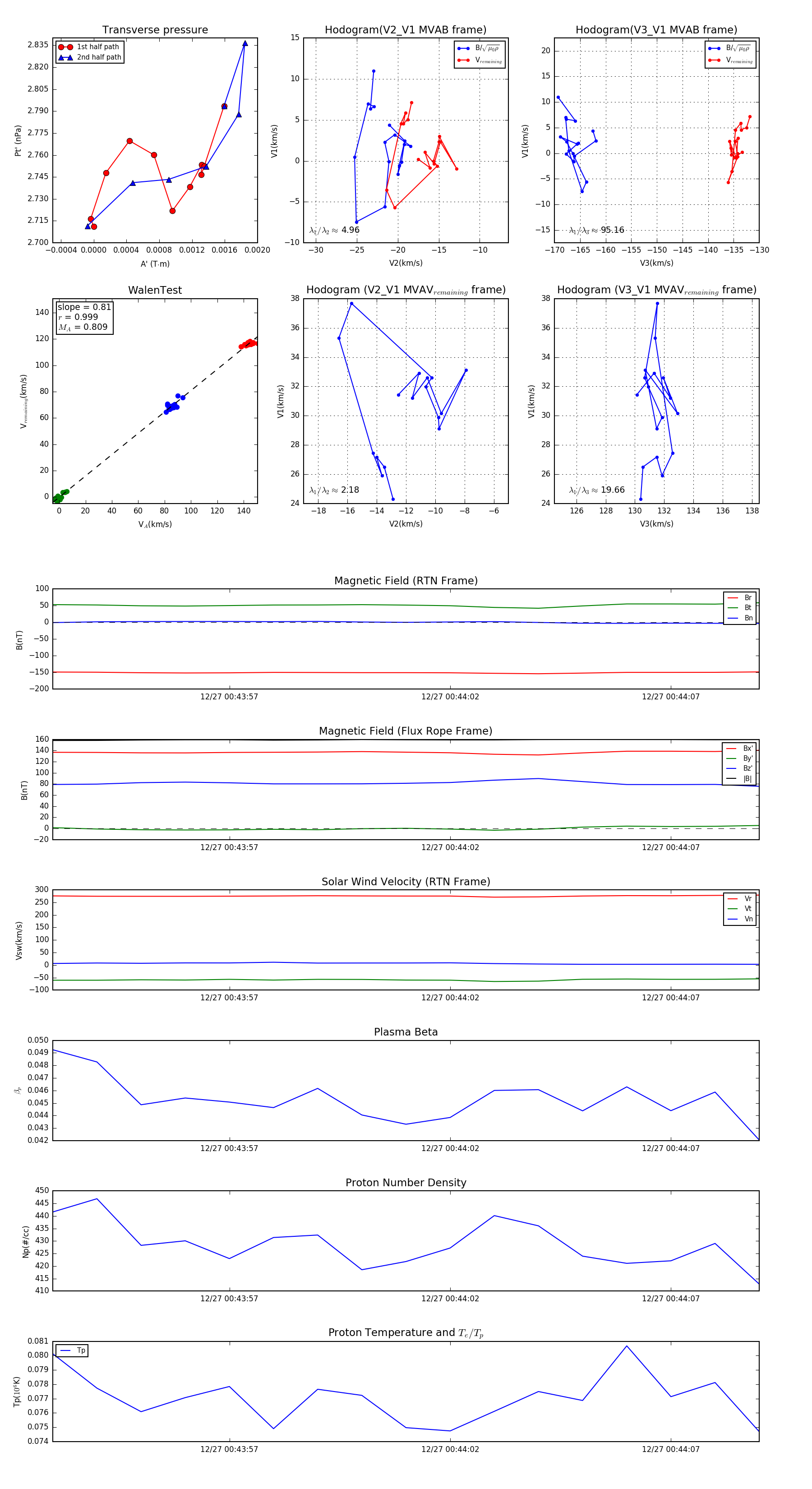
Flux Rope in 2023

Flux Rope Event 2023-12-27 00:43:53 ~ 2023-12-27 00:44:09 (17 seconds)


plot