HOME   LIST
‹–   –›

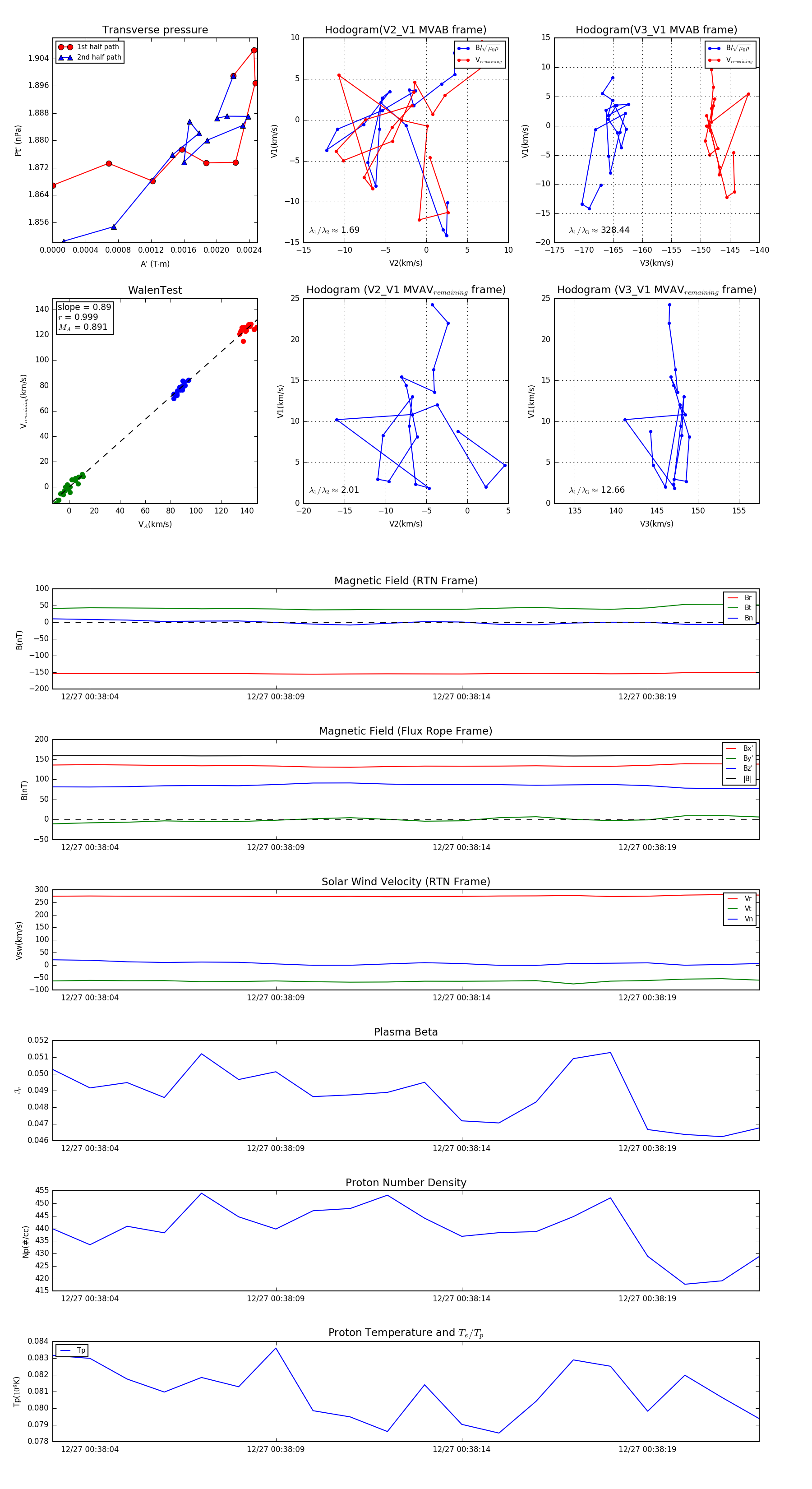
Flux Rope in 2023

Flux Rope Event 2023-12-27 00:38:03 ~ 2023-12-27 00:38:22 (20 seconds)


plot