HOME   LIST
‹–   –›

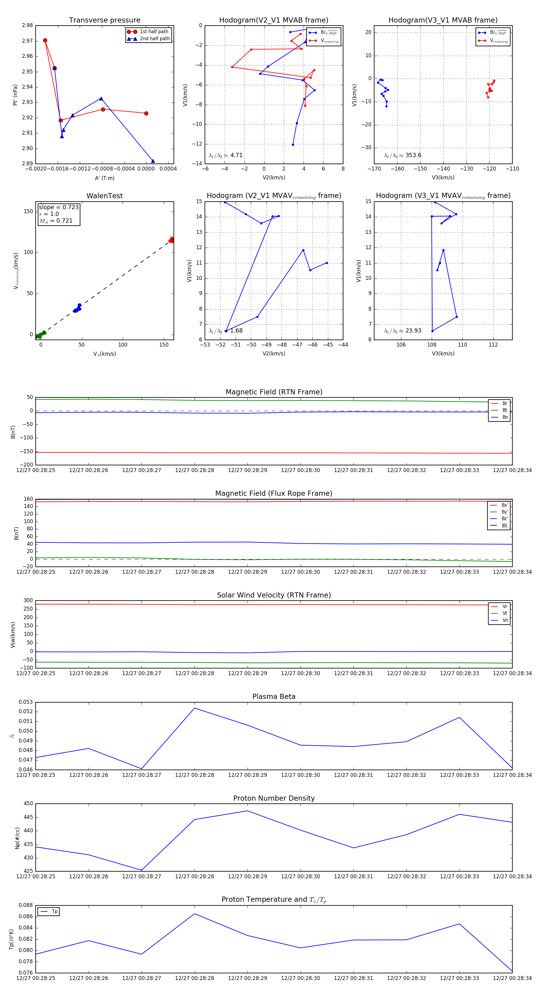
Flux Rope in 2023

Flux Rope Event 2023-12-27 00:28:25 ~ 2023-12-27 00:28:34 (10 seconds)


plot