HOME   LIST
‹–   –›

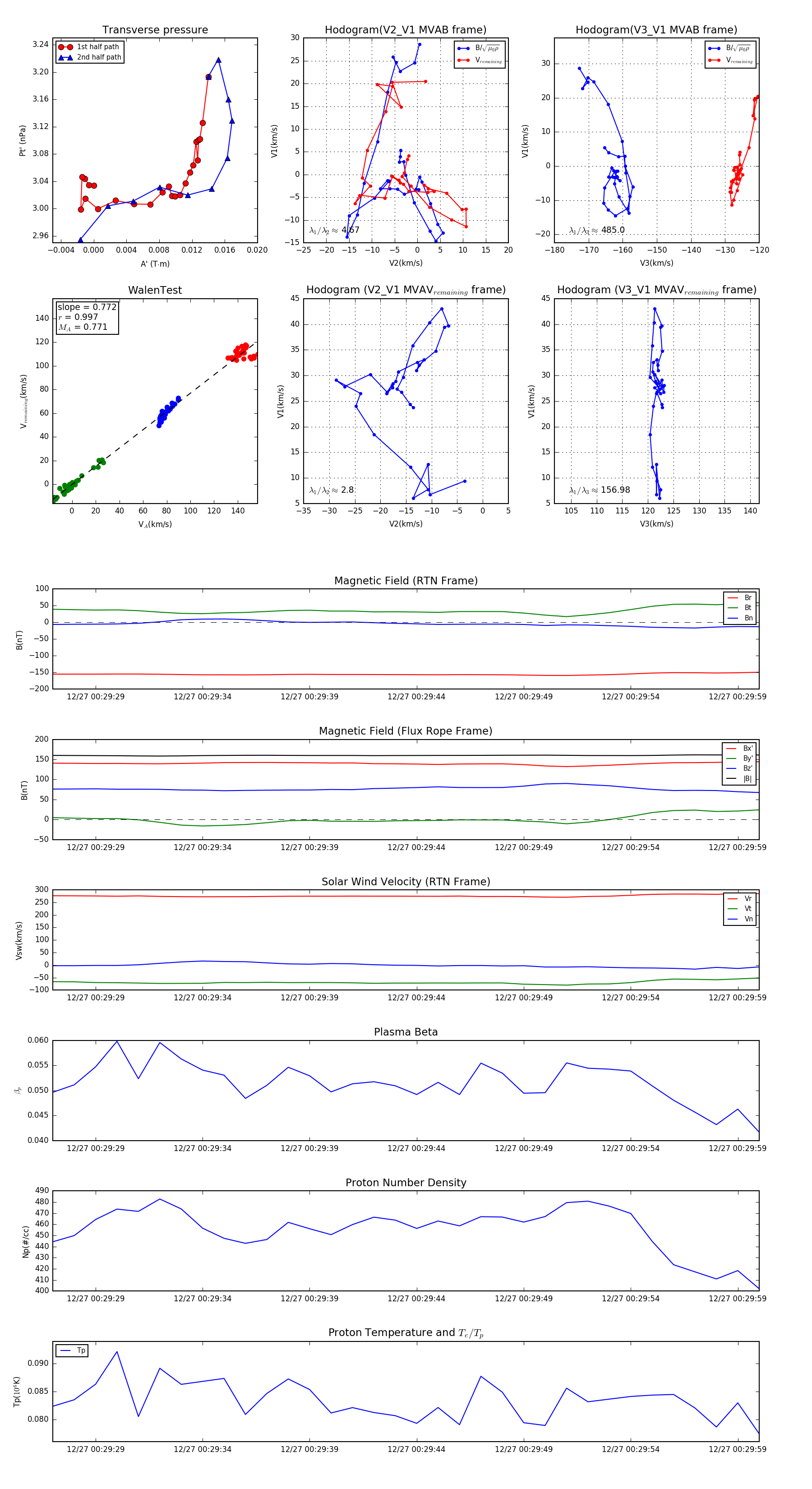
Flux Rope in 2023

Flux Rope Event 2023-12-27 00:29:27 ~ 2023-12-27 00:30:00 (34 seconds)


plot