HOME   LIST
‹–   –›

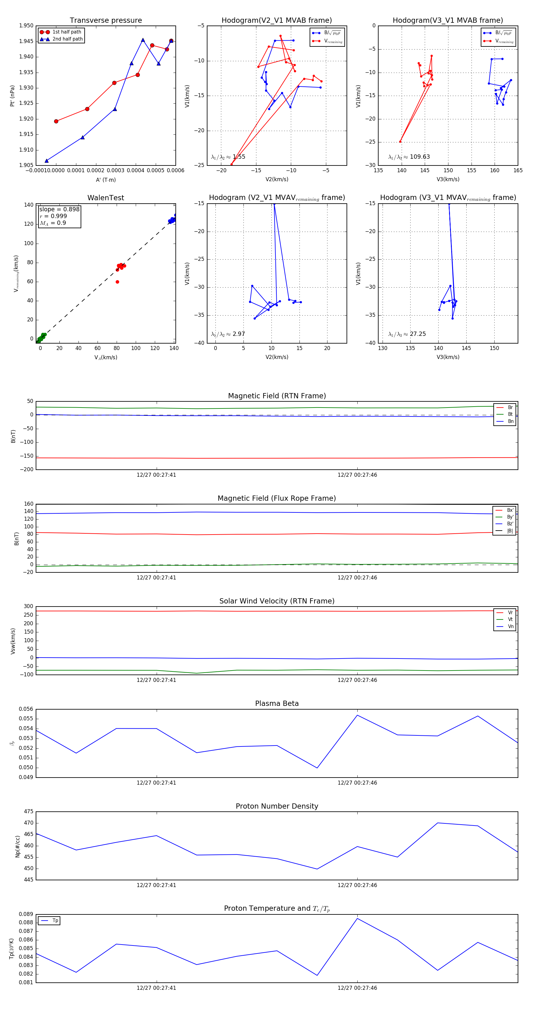
Flux Rope in 2023

Flux Rope Event 2023-12-27 00:27:38 ~ 2023-12-27 00:27:50 (13 seconds)


plot