HOME   LIST
‹–   –›

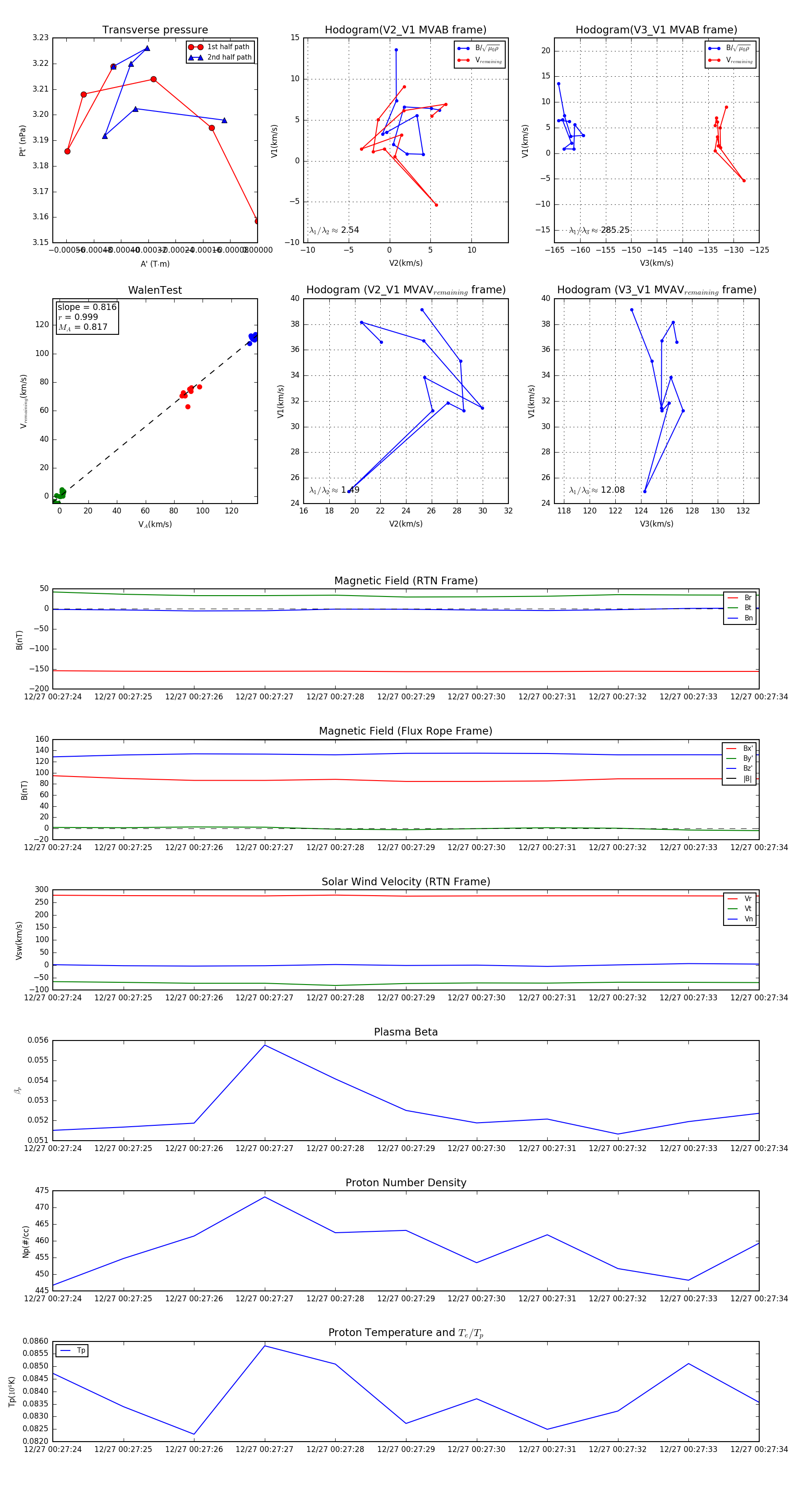
Flux Rope in 2023

Flux Rope Event 2023-12-27 00:27:24 ~ 2023-12-27 00:27:34 (11 seconds)


plot