HOME   LIST
‹–   –›

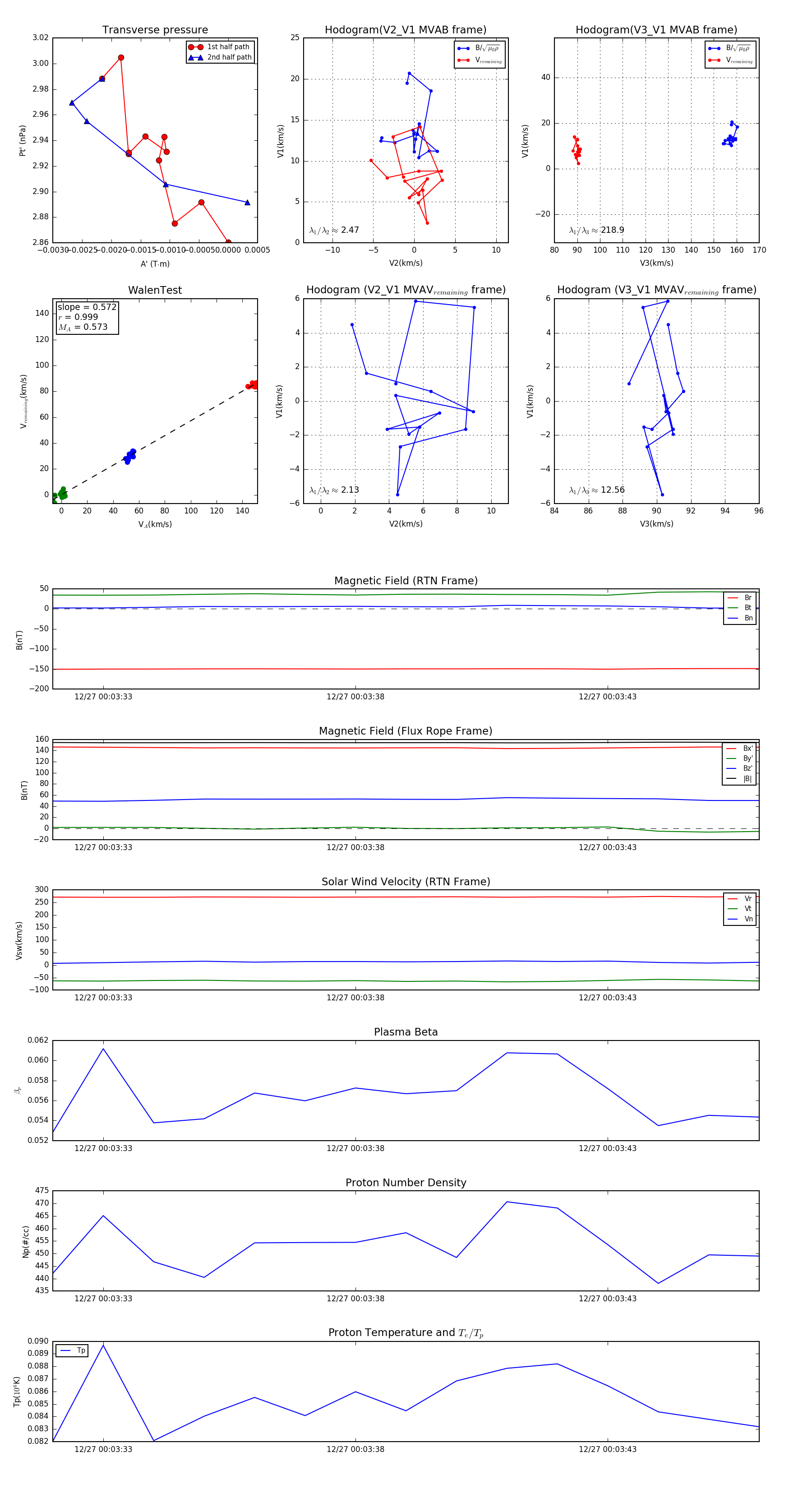
Flux Rope in 2023

Flux Rope Event 2023-12-27 00:03:32 ~ 2023-12-27 00:03:46 (15 seconds)


plot