HOME   LIST
‹–   –›

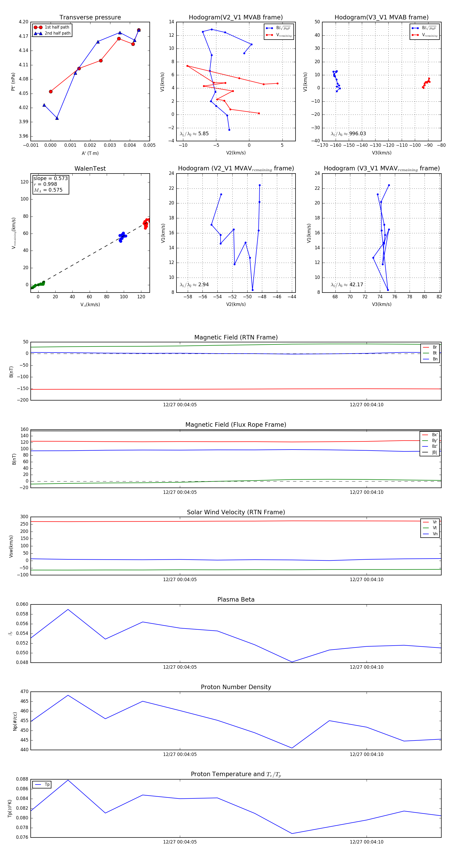
Flux Rope in 2023

Flux Rope Event 2023-12-27 00:04:01 ~ 2023-12-27 00:04:12 (12 seconds)


plot