HOME   LIST
‹–   –›

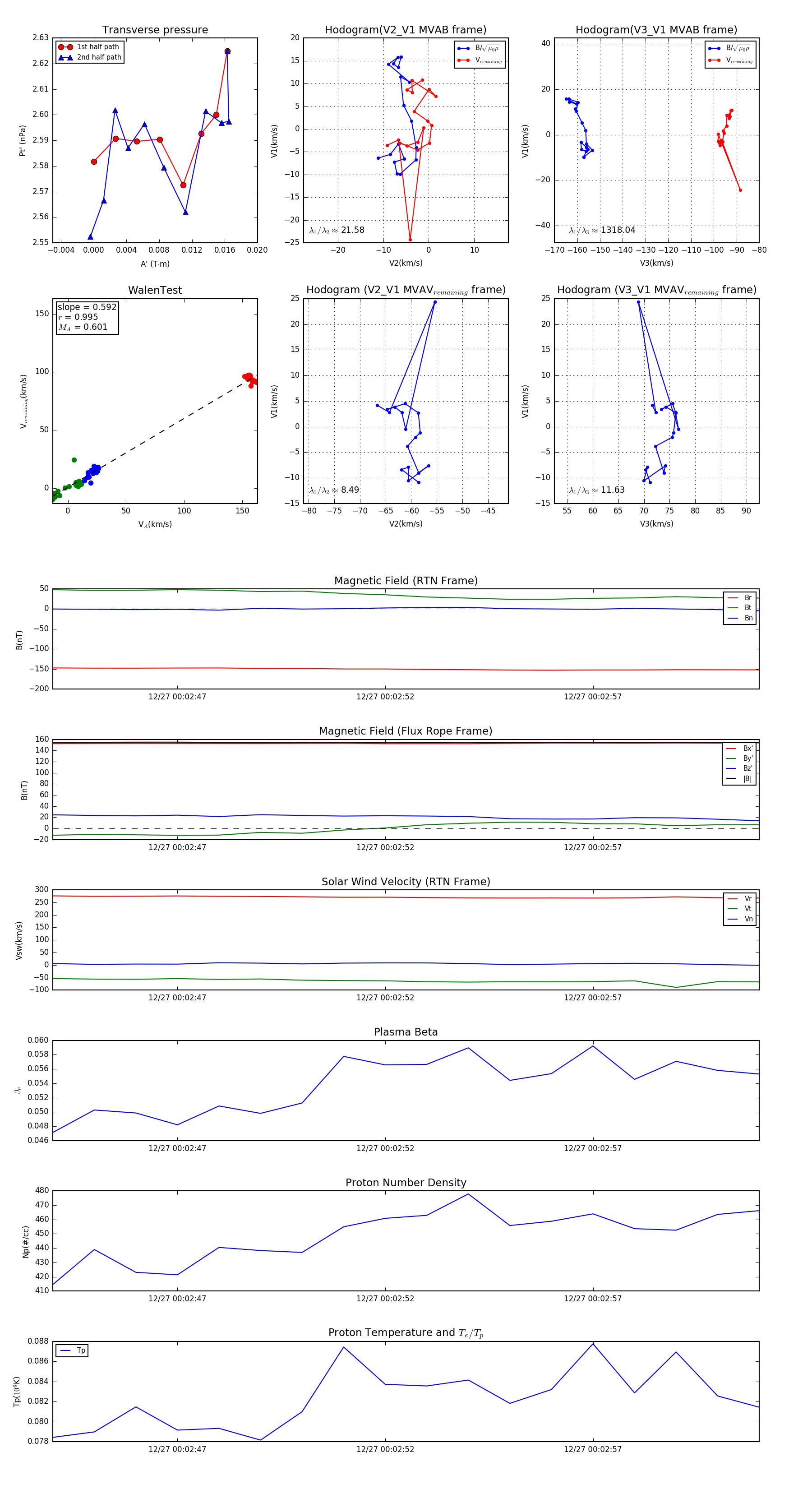
Flux Rope in 2023

Flux Rope Event 2023-12-27 00:02:44 ~ 2023-12-27 00:03:01 (18 seconds)


plot