HOME   LIST
‹–   –›

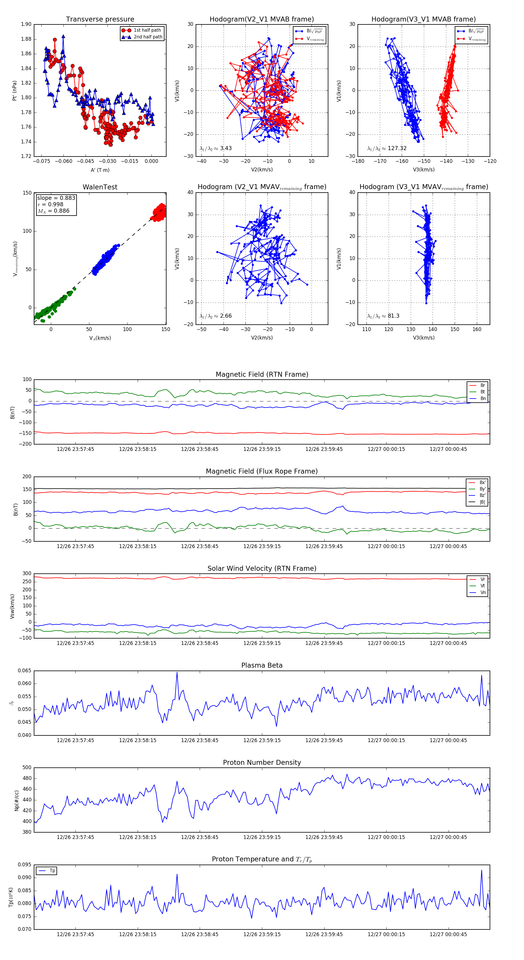
Flux Rope in 2023

Flux Rope Event 2023-12-26 23:57:25 ~ 2023-12-27 00:01:05 (221 seconds)


plot