HOME   LIST
‹–   –›

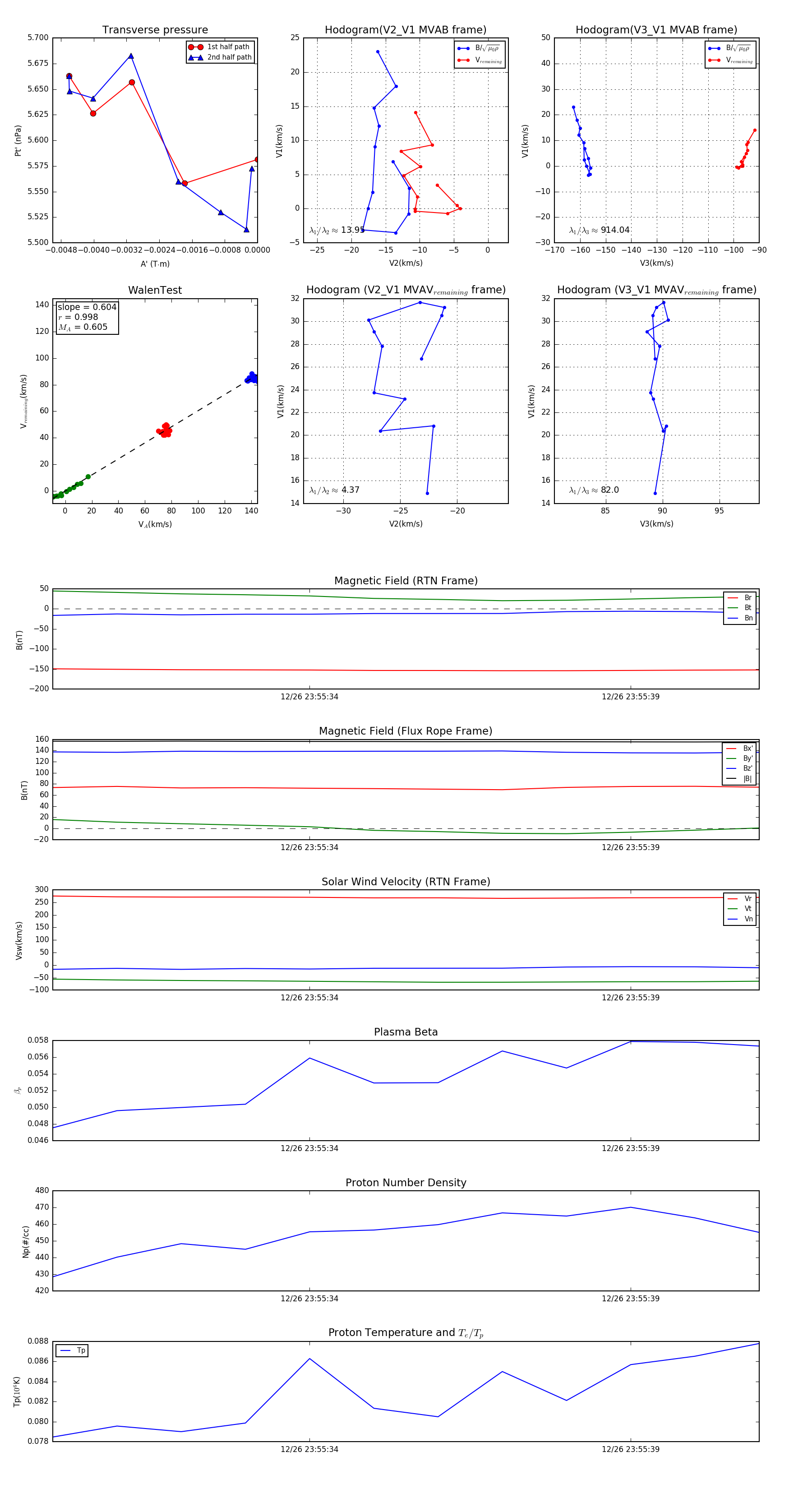
Flux Rope in 2023

Flux Rope Event 2023-12-26 23:55:30 ~ 2023-12-26 23:55:41 (12 seconds)


plot