HOME   LIST
‹–   –›

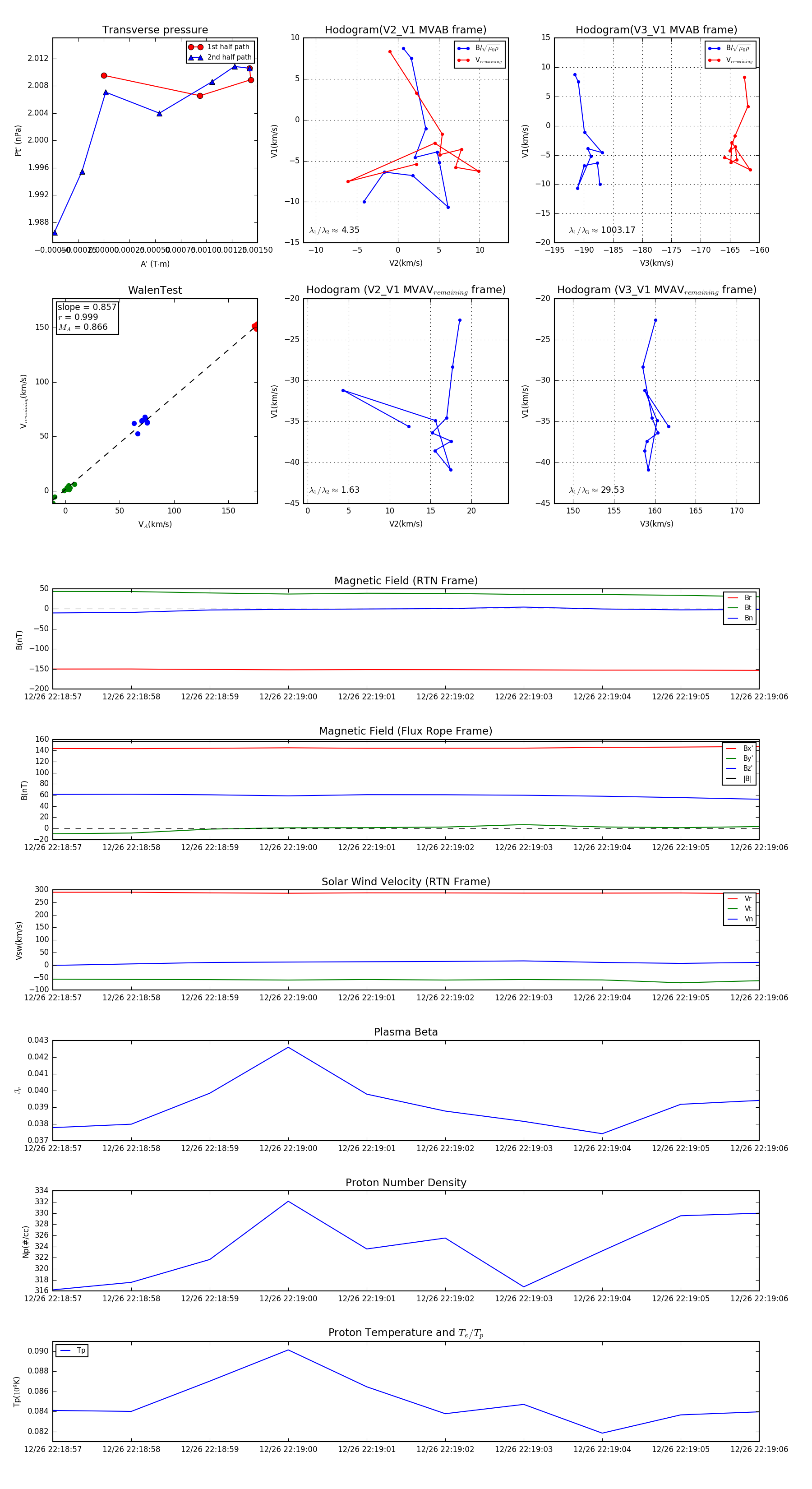
Flux Rope in 2023

Flux Rope Event 2023-12-26 22:18:57 ~ 2023-12-26 22:19:06 (10 seconds)


plot