HOME   LIST
‹–   –›

Flux Rope in 2023

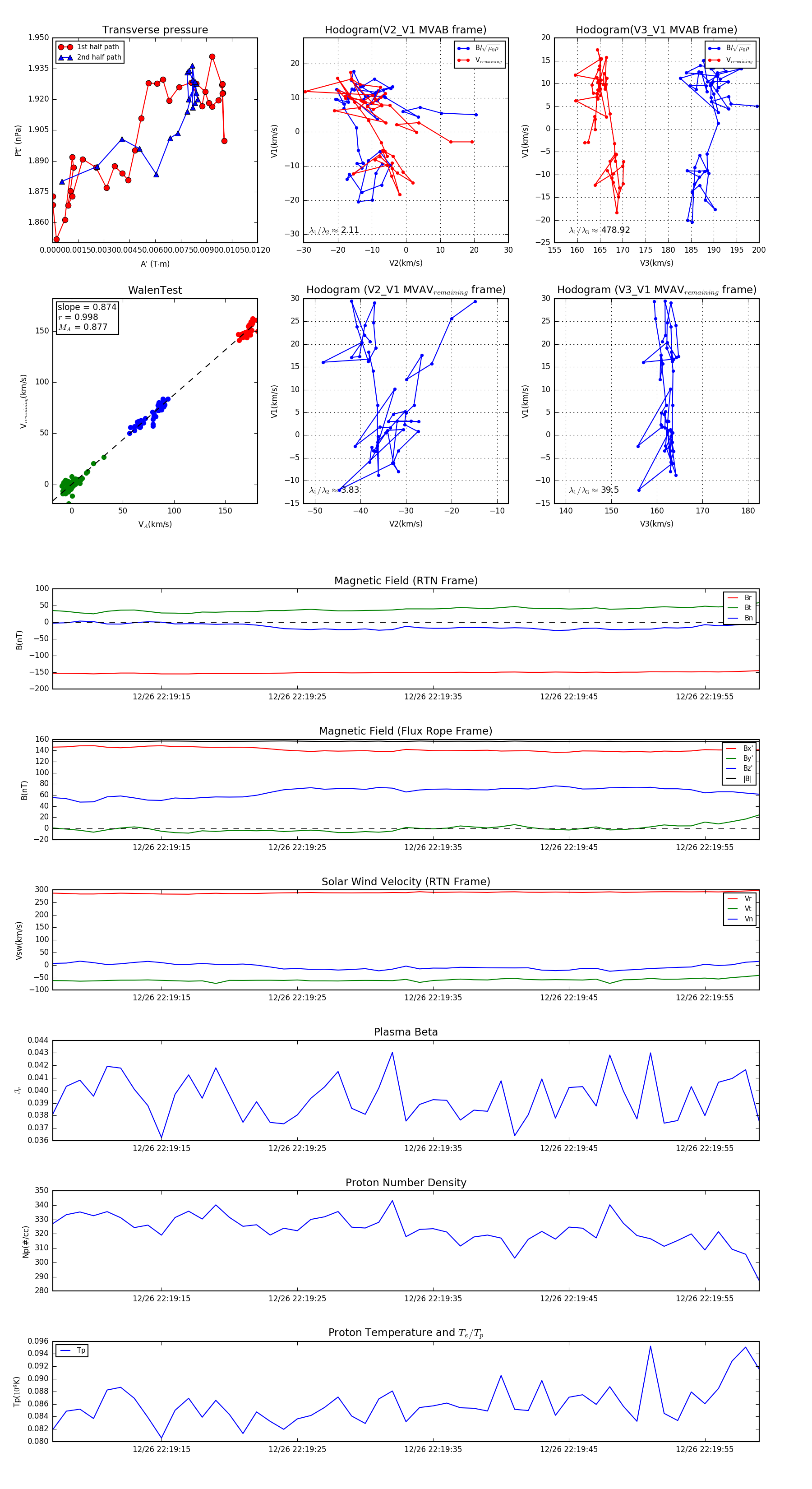
Flux Rope Event 2023-12-26 22:19:07 ~ 2023-12-26 22:19:59 (53 seconds)


plot