HOME   LIST
‹–   –›

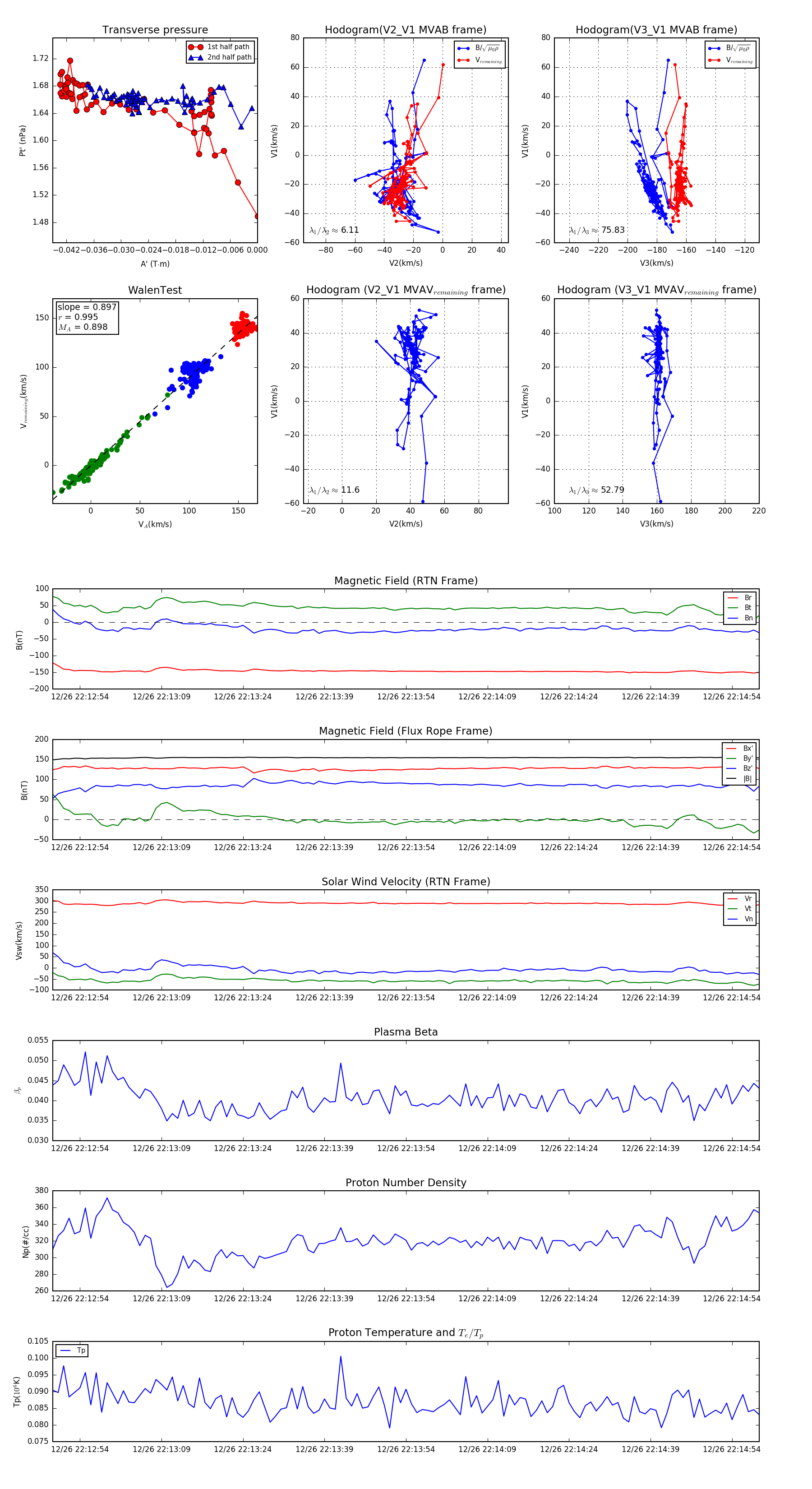
Flux Rope in 2023

Flux Rope Event 2023-12-26 22:12:49 ~ 2023-12-26 22:14:59 (131 seconds)


plot