HOME   LIST
‹–   –›

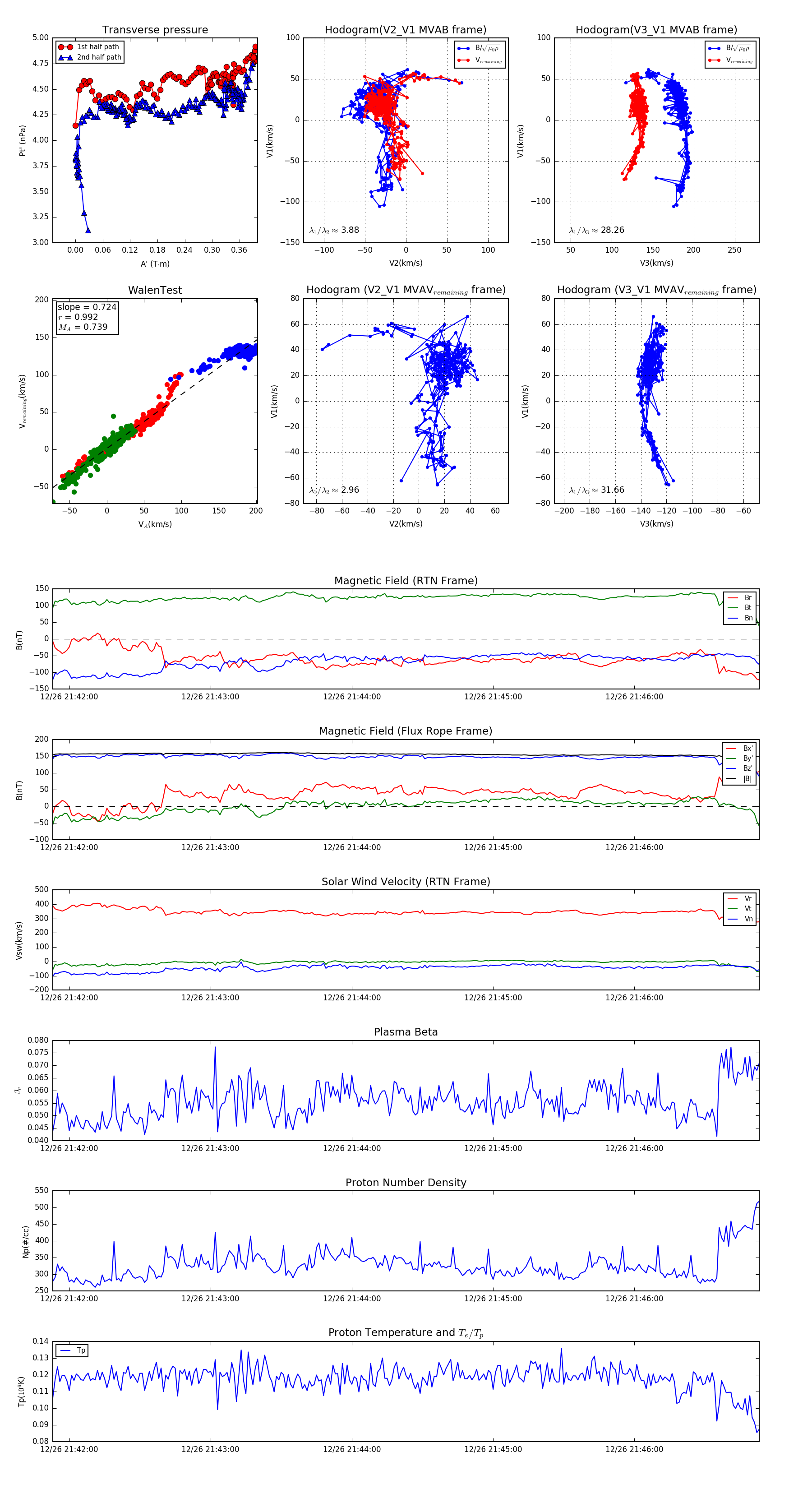
Flux Rope in 2023

Flux Rope Event 2023-12-26 21:41:53 ~ 2023-12-26 21:46:53 (301 seconds)


plot