HOME   LIST
‹–   –›

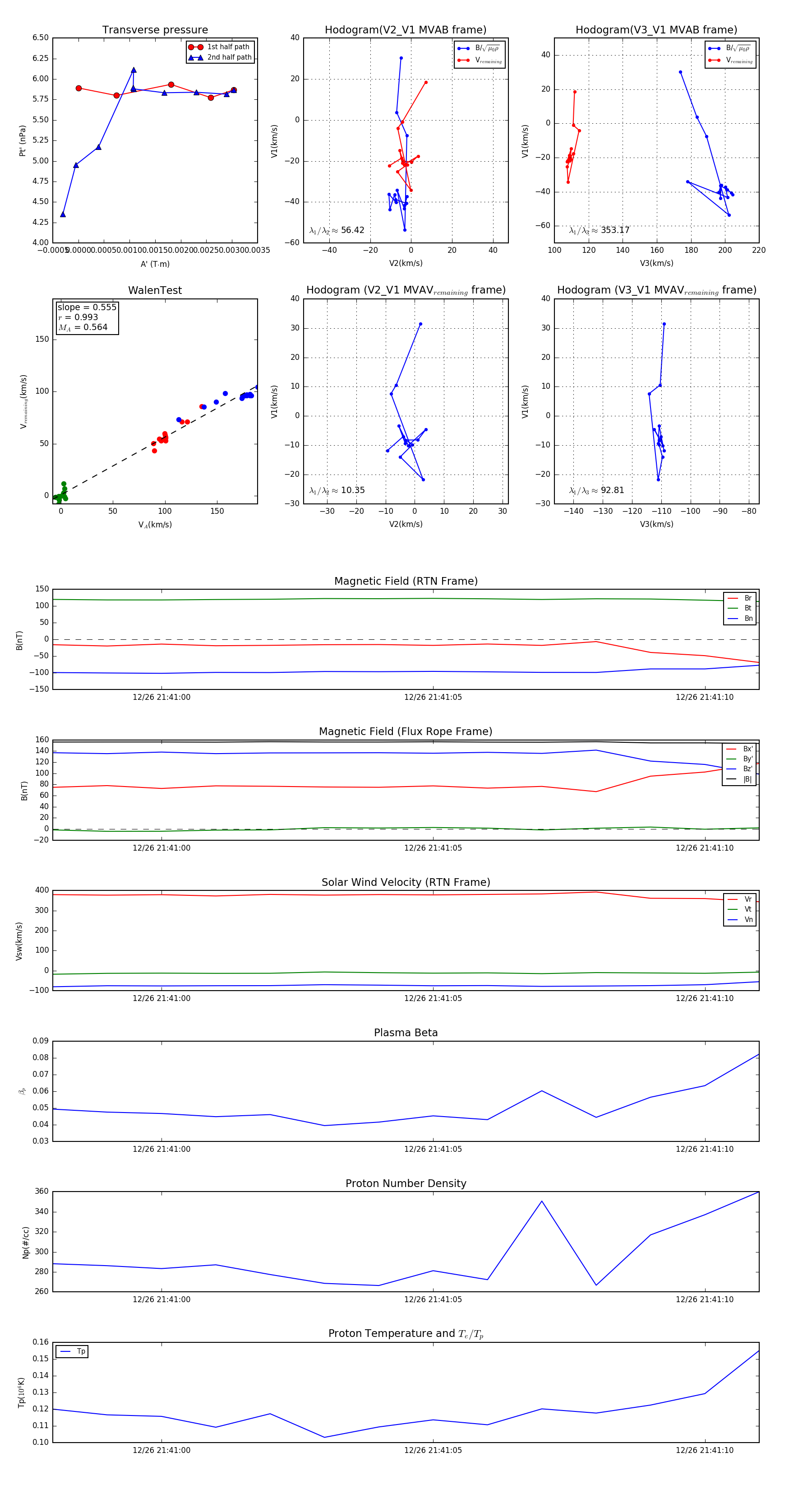
Flux Rope in 2023

Flux Rope Event 2023-12-26 21:40:58 ~ 2023-12-26 21:41:11 (14 seconds)


plot