HOME   LIST
‹–   –›

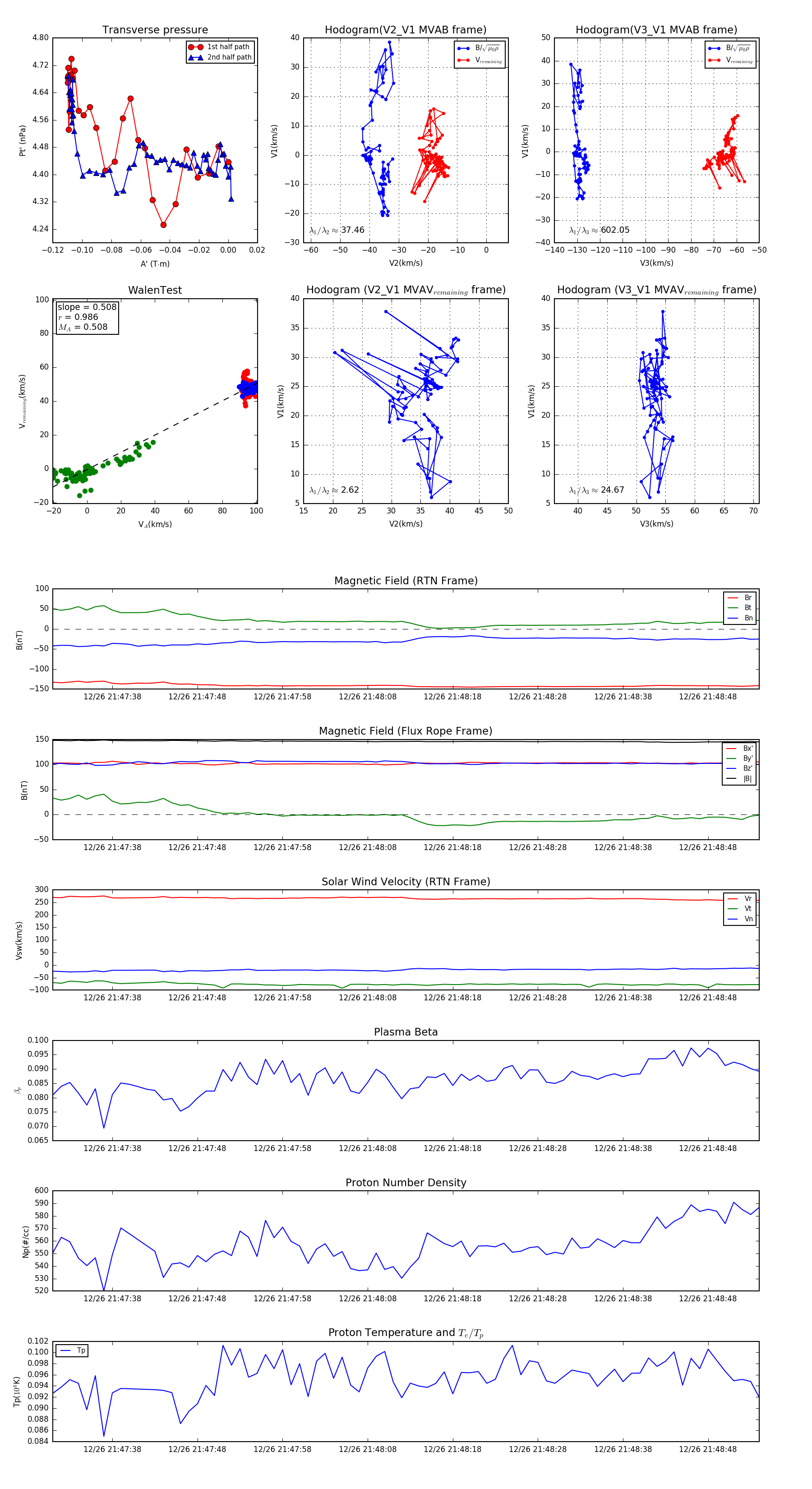
Flux Rope in 2023

Flux Rope Event 2023-12-26 21:47:31 ~ 2023-12-26 21:48:54 (84 seconds)


plot