HOME   LIST
‹–   –›

Flux Rope in 2023

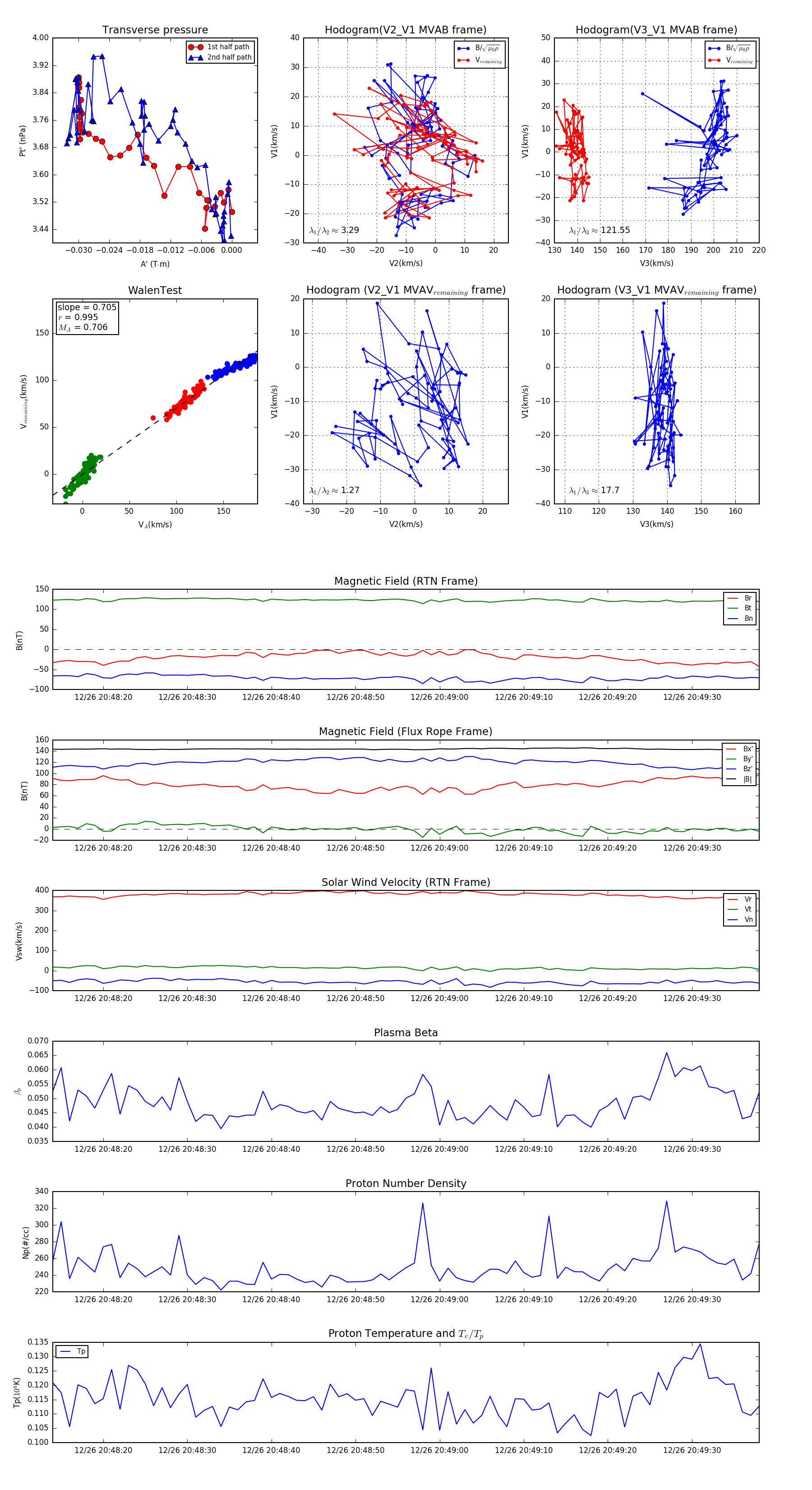
Flux Rope Event 2023-12-26 20:48:14 ~ 2023-12-26 20:49:38 (85 seconds)


plot