HOME   LIST
‹–   –›

Flux Rope in 2023

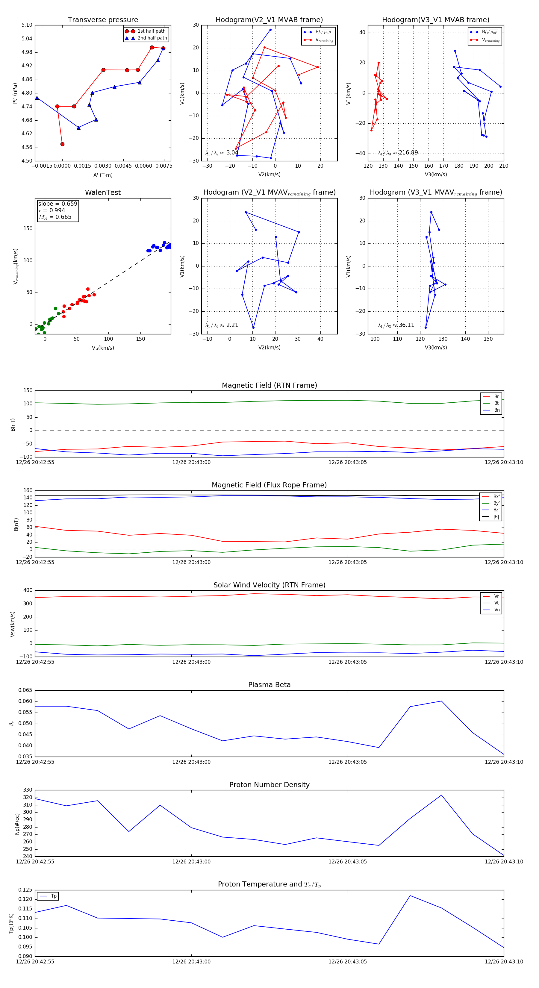
Flux Rope Event 2023-12-26 20:42:55 ~ 2023-12-26 20:43:10 (16 seconds)


plot