HOME   LIST
‹–   –›

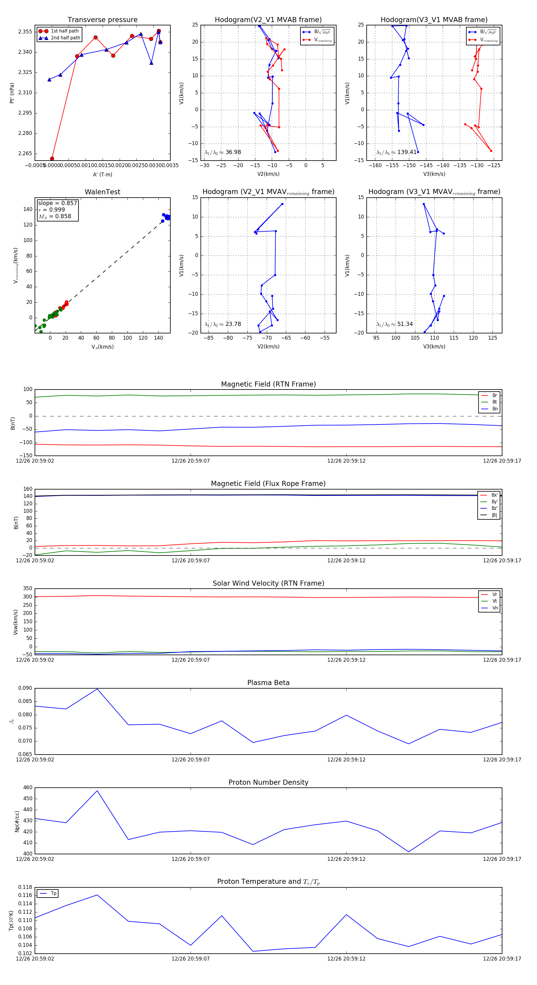
Flux Rope in 2023

Flux Rope Event 2023-12-26 20:59:02 ~ 2023-12-26 20:59:17 (16 seconds)


plot