HOME   LIST
‹–   –›

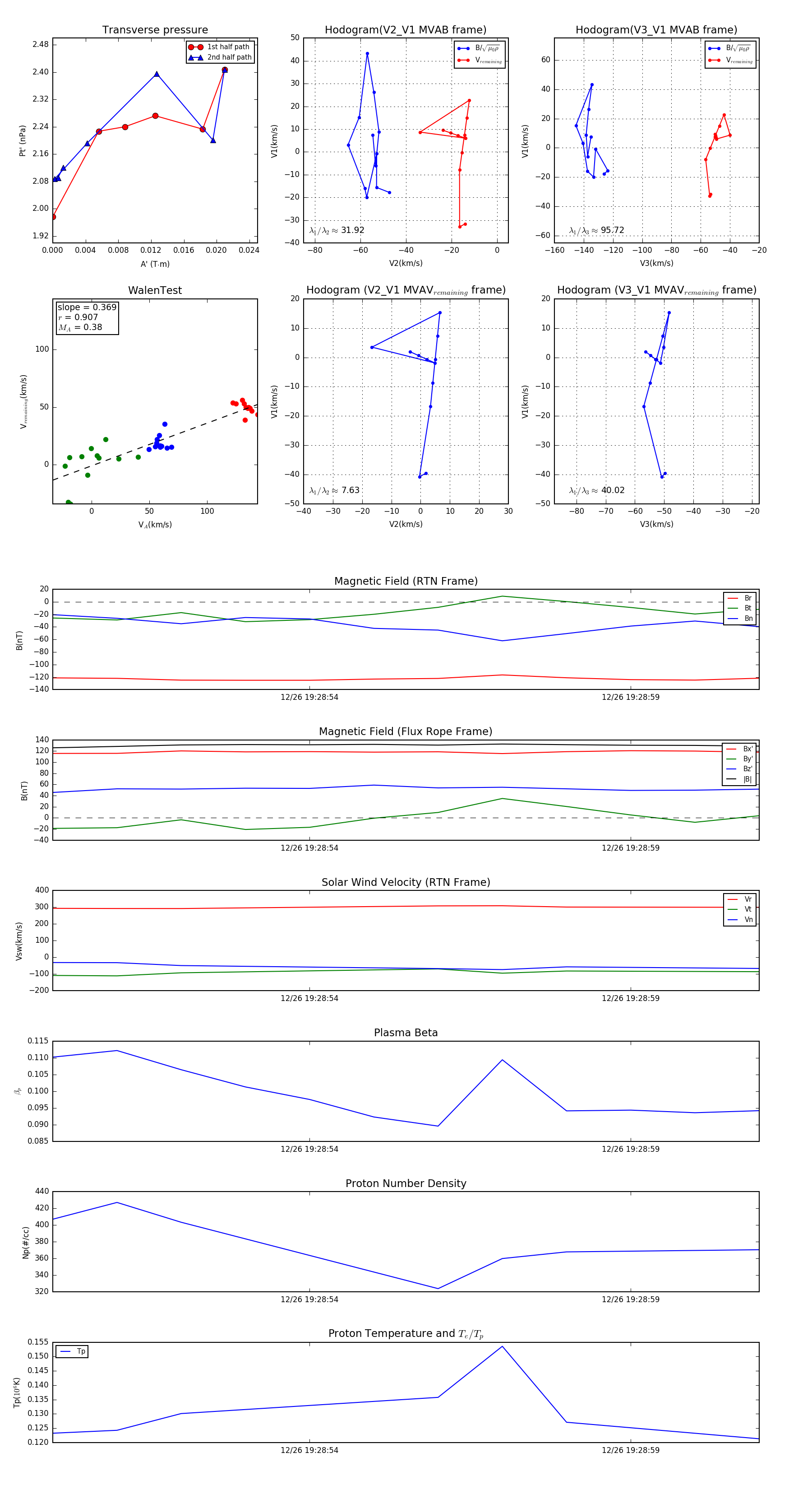
Flux Rope in 2023

Flux Rope Event 2023-12-26 19:28:50 ~ 2023-12-26 19:29:01 (12 seconds)


plot