HOME   LIST
‹–   –›

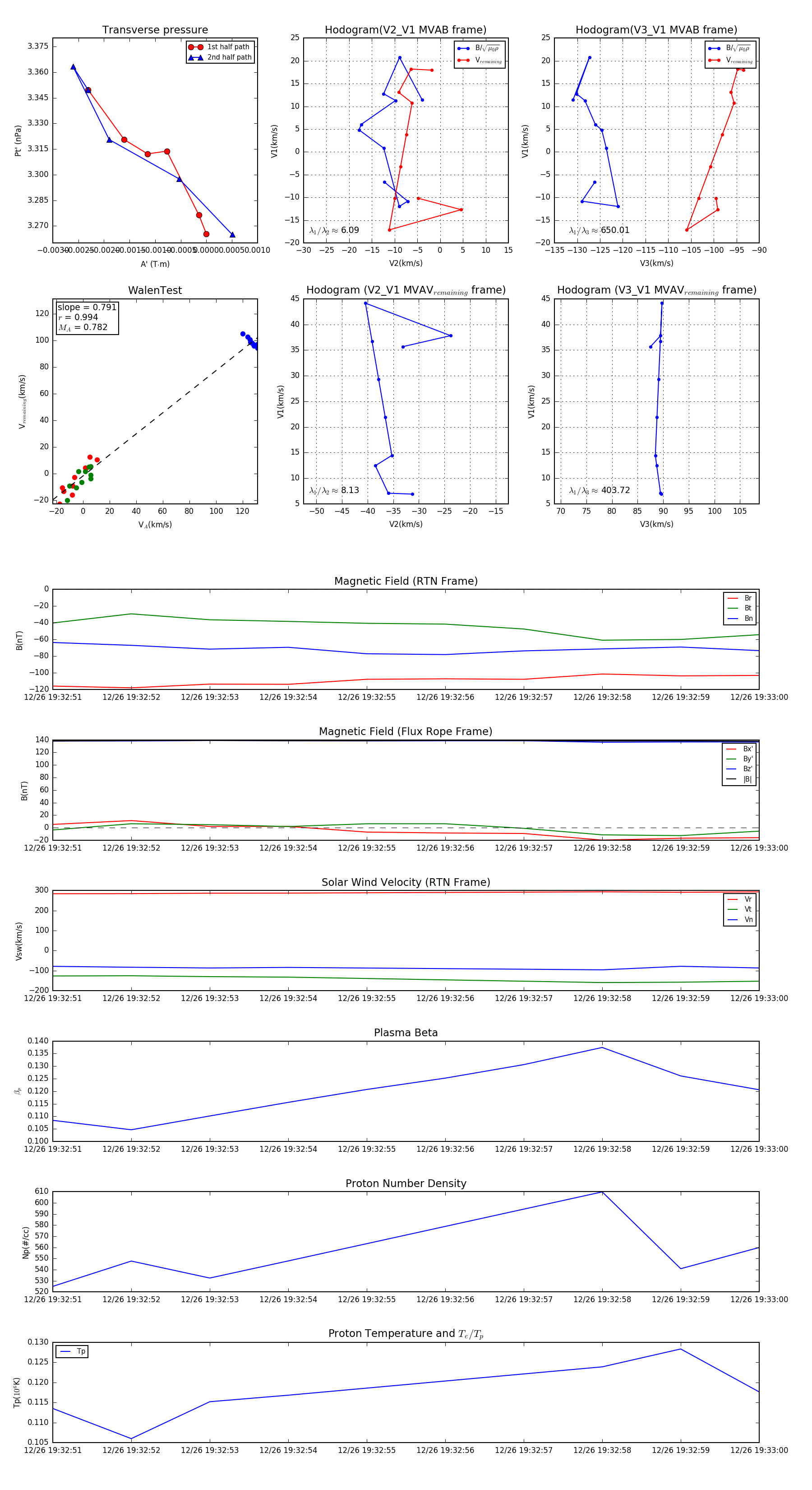
Flux Rope in 2023

Flux Rope Event 2023-12-26 19:32:51 ~ 2023-12-26 19:33:00 (10 seconds)


plot