HOME   LIST
‹–   –›

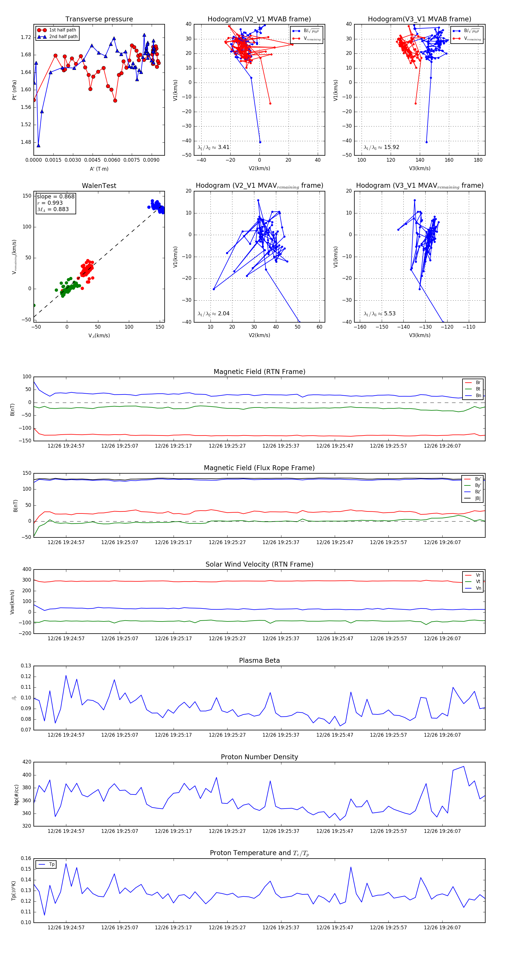
Flux Rope in 2023

Flux Rope Event 2023-12-26 19:24:51 ~ 2023-12-26 19:26:15 (85 seconds)


plot