HOME   LIST
‹–   –›

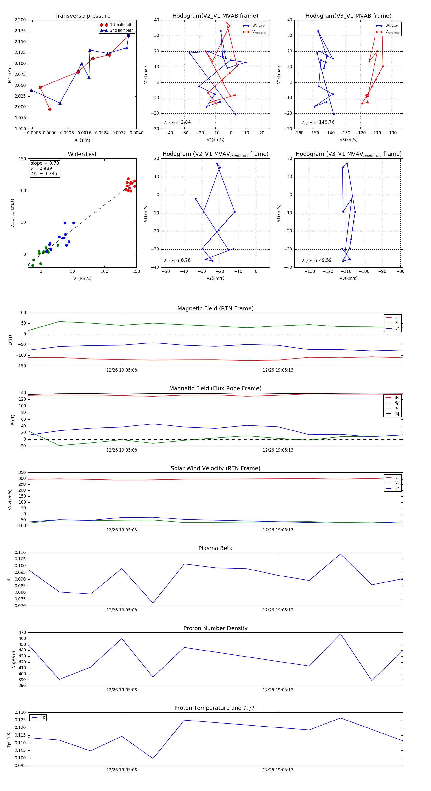
Flux Rope in 2023

Flux Rope Event 2023-12-26 19:05:05 ~ 2023-12-26 19:05:17 (13 seconds)


plot