HOME   LIST
‹–   –›

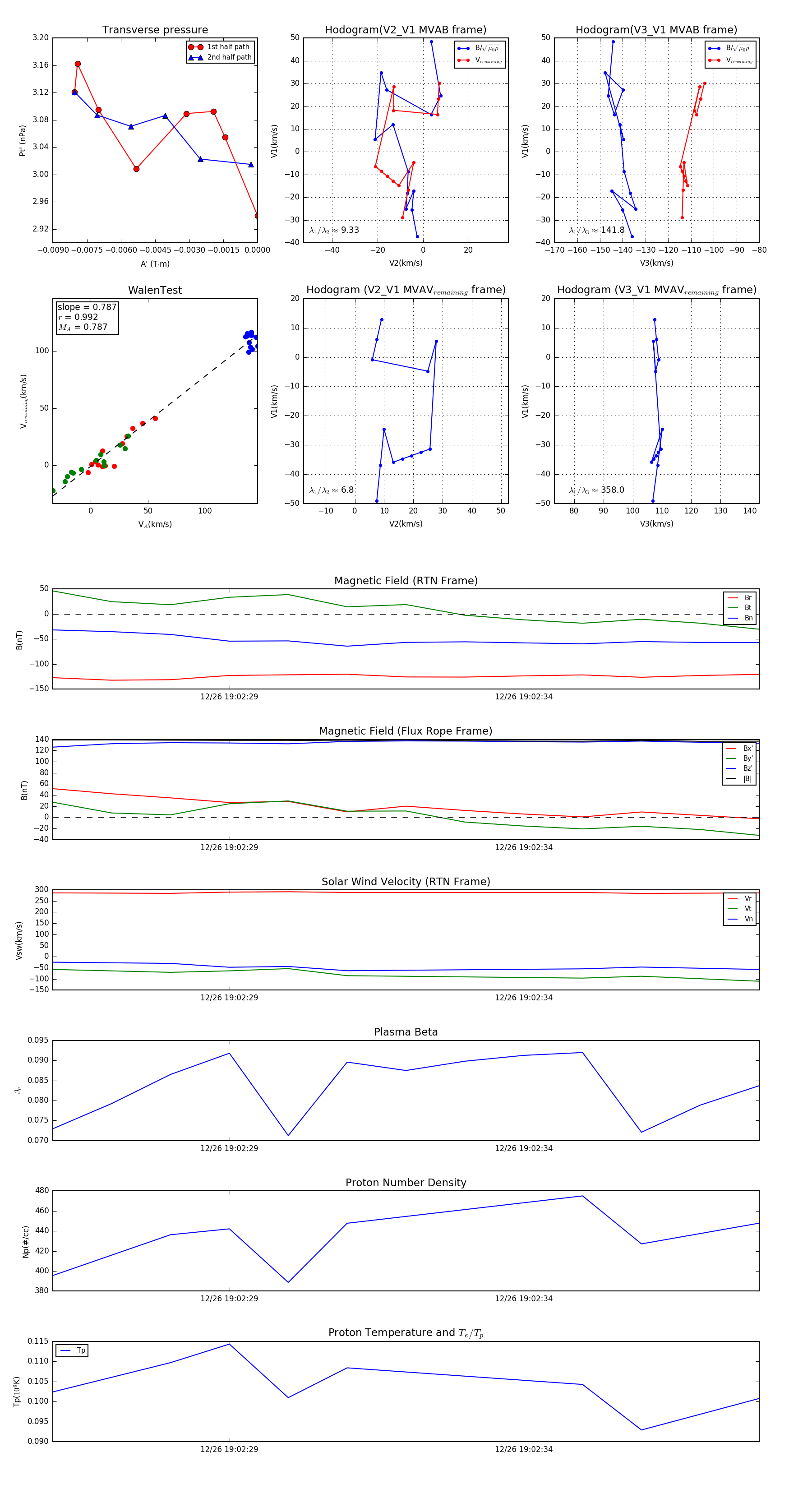
Flux Rope in 2023

Flux Rope Event 2023-12-26 19:02:26 ~ 2023-12-26 19:02:38 (13 seconds)


plot