HOME   LIST
‹–   –›

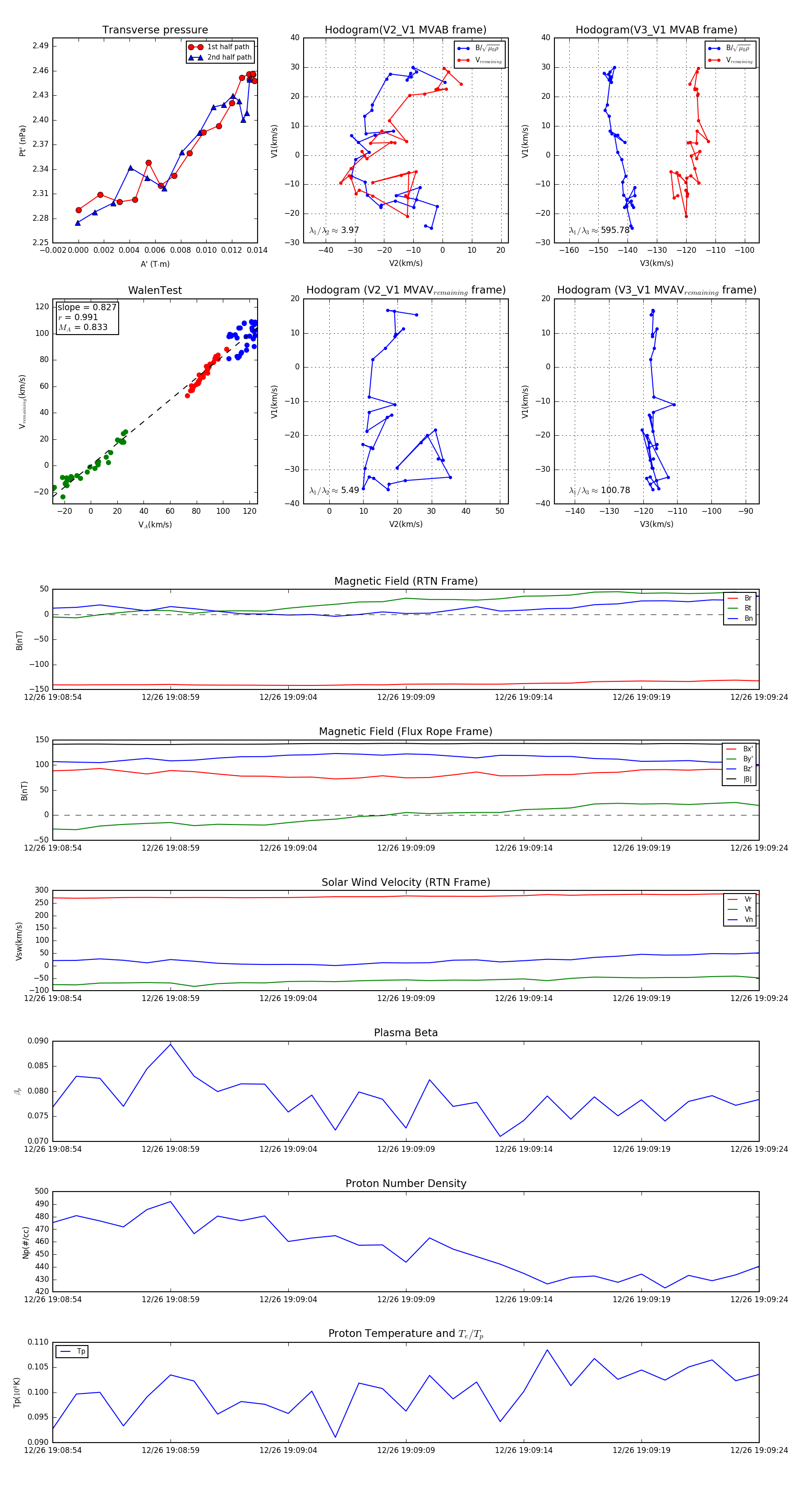
Flux Rope in 2023

Flux Rope Event 2023-12-26 19:08:54 ~ 2023-12-26 19:09:24 (31 seconds)


plot